时间:2025-10-27 09:48
来源:中国大气网
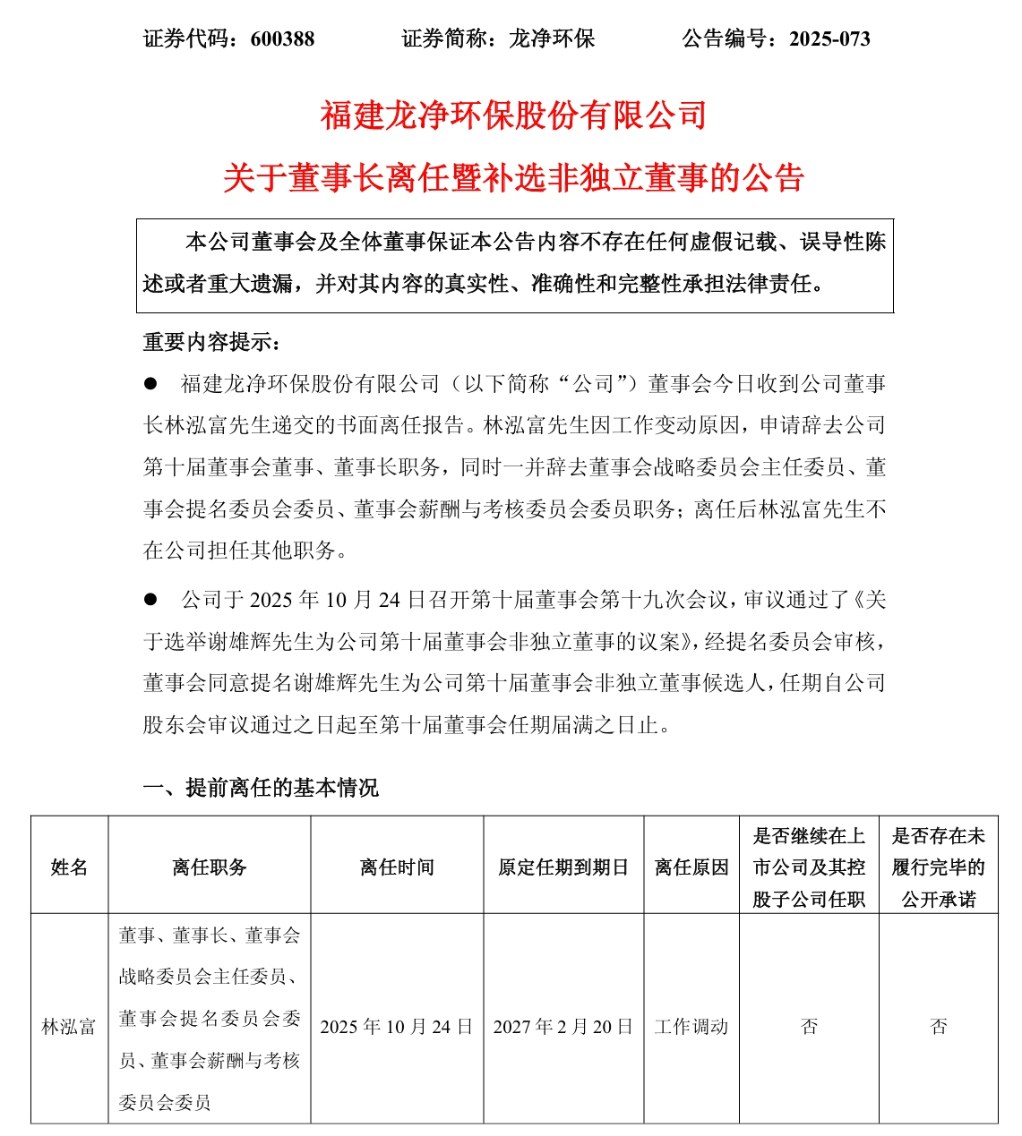
中国大气网获悉,10月24日,龙净环保公告,公司收到董事长林泓富先生递交的书面离任报告。林泓富先生因工作变动原因,申请辞去公司第十届董事会董事、董事长职务,同时一并辞去董事会战略委员会主任委员、董事会提名委员会委员、董事会薪酬与考核委员会委员职务;离任后林泓富先生不在公司担任其他职务。
公司于2025年10月24日召开第十届董事会第十九次会议,审议通过选举谢雄辉为第十届董事会非独立董事候选人的议案,任期自股东会审议通过之日起至第十届董事会任期届满。
谢雄辉,1974年生,正高级工程师,具备多项专业资格,曾任紫金矿业执行董事、副总裁,拥有丰富的企业法务、矿山运营、安全生产及ESG领域经验。

编辑:赵利伟
版权声明:
凡注明来源为“中国水网/中国固废网/中国大气网“的所有内容,包括但不限于文字、图表、音频视频等,版权均属E20环境平台所有,如有转载,请注明来源和作者。E20环境平台保留责任追究的权利。
媒体合作请联系:李女士 010-88480317
