时间:2022-01-18 15:34
来源:中国大气网
作者:刘蓁
1月14日,广西壮族自治区人民政府办公厅发布《关于印发广西生态环境保护“十四五”规划的通知》(以下简称《通知》),《通知》指出“十四五”期间要推动减污降碳协同增效,积极应对气候变化,同时坚持协同管控,改善环境空气质量。

推动减污降碳协同增效,积极应对气候变化
《通知》就“十四五”期间推动减污降碳协同增效,积极应对气候变化方面,指出将把碳达峰、碳中和纳入经济社会发展和生态文明建设整体布局,健全完善碳达峰、碳中和政策体系,推动产业、能源、交通结构调整优化,同向发力推动减污降碳协同增效,增强应对气候变化能力,具体将从以下几个角度入手:
第一节 实施二氧化碳排放达峰行动
健全完善碳达峰碳中和政策体系。明确碳达峰路线图、时间表和具体措施,推动制定能源、工业、交通、大数据、农业、建筑等重点领域碳达峰实施方案。推动各设区市研究制定本地区二氧化碳排放达峰目标、实施方案和保障措施。
积极应对气候变化。开展温室气体统计核算,编制温室气体排放清单。加强温室气体排放重点单位监管,积极参与全国碳排放权交易市场建设,开展碳排放强度形势分析,强化碳排放动态预测预警。开展工业、农业等领域温室气体和污染减排、污水垃圾等集中处置设施排放温室气体协同控制研究。开展应对气候变化培训,培育一批适应发展需要的应对气候变化人才队伍。
深化低碳试点建设。总结桂林和柳州国家低碳试点城市、百色国家气候适应型城市建设试点经验做法。按照国家部署,适时选择基础好、特色鲜明、代表性强的城镇、工业园区和企业,探索开展近零碳或零碳试点建设。
第二节 强化温室气体排放控制
控制工业领域二氧化碳排放。加快钢铁、建材、化工、有色金属行业绿色改造,推广使用节能低碳新产品新技术,提高工艺技术和能源利用水平。推广水泥生产原料替代技术,鼓励利用转炉渣等非碳酸盐原料生产水泥,到2025年全区水泥企业单位产品碳排放量进一步降低。推动煤电、钢铁等行业探索二氧化碳资源化利用。
控制交通领域二氧化碳排放。大力推进海运、内河航运等低碳运输发展,推动铁路运输低碳发展,构建低碳交通运输体系。优化城市交通出行结构,优先发展城市公共交通。
推动交通基础设施智能化建设,鼓励利用“互联网+”提升交通运输系统运行效率和运输装备能效利用水平,加快“智慧港口”、“智慧高速”、多式联运物流信息平台建设。加大绿色基础设施、新能源和清洁能源运输装备推广力度,推广高效节能汽油机和柴油机,鼓励使用新能源、混合动力、天然气等节能环保车船。
控制建筑领域二氧化碳排放。完善绿色建筑评价体系,推广装配式建筑、绿色建筑和绿色建造方式,在城镇新建建筑执行建筑节能强制性标准。推进可再生能源建筑一体化应用规模化发展;支持高品质绿色建筑、低能耗建筑、绿色建材技术研究与应用示范研究,形成适合广西的绿色建筑技术集成体系;实施绿色建材产品认证制度,推广应用绿色建材。持续推进既有居住建筑和公共建筑绿色节能改造,加大绿色低碳建筑管理,强化对公共建筑用能监测和低碳运营管理。
控制非二氧化碳温室气体排放。积极推进循环农业发展,推行畜禽规模化、生态化养殖方式,实施农村有机垃圾沼气化处理,加强污水处理厂和垃圾填埋场甲烷排放控制和回收利用,强化甲烷、氧化亚氮、氢氟碳化物等温室气体排放控制。
增加生态系统碳汇。科学开展碳汇造林种草,严格自然湿地保护和用途管制,提升林草和湿地生态系统的碳汇功能。加强林草生物质能源研发与能源替代,增强森林固碳能力。加强海岛生态建设和修复,加大对红树林、珊瑚礁、海草床等滨海湿地保护力度,探索海洋生态系统碳汇能力建设新模式。
第三节 提高适应气候变化能力
提高城市适应气候变化能力,优化城市关键基础设施设计、施工和建设标准,提高给排水、电力、燃气、交通、通讯等生命线系统及重大工程项目建设的抗风险能力、灾害恢复力,提升极端天气精细化预报和应急能力。加强农业、水资源、林业、海洋、气象、卫生健康等领域适应气候变化能力建设。优化调整农作物品种布局和种植,提高农产品质量和适宜性;加强水资源保护与水土流失治理,健全各级防汛抗旱指挥系统;加强森林草原火灾和林业有害生物防控,增强林草抵御自然灾害的能力;完善沿海地区防潮减灾体系,加强海域海岸地带应对气候变化脆弱度、风险度的观测预警,加快生态海堤建设;开展适应气候变化人群健康领域研究,增强公众应对高温热浪等极端天气的适应能力。
坚持协同管控,改善环境空气质量
《通知》就“十四五”期间坚持协同管控,改善环境空气质量方面,指出将深入打好大气污染防治攻坚战,巩固环境空气质量达标成果,以PM2.5和O3协同治理为重点,强化多污染物协同控制和区域协同治理,抓好污染天气应对,基本消除重污染天气,确保环境空气质量优良,具体将从以下几个方面出发:
第一节 实施空气质量稳定达标管理
推动环境空气质量稳定达标。深入实施城市大气环境质量目标管理。完善城市大气环境综合管理体系,建立大气污染源解析和源清单管理常态化工作机制,实现城市大气环境管理精细化、科学化。科学开展人工影响天气活动。协同控制PM2.5和O3污染,统筹考虑PM2.5和O3污染特征与区域传输影响,针对O3形成机制、O3及前体物空间分布、O3来源评估等进行对策研究,实行差异化精细化协同管控,推动城市PM2.5保持稳定达标并下降,有效遏制O3浓度增长趋势,基本消除重污染天气。
强化区域协作和污染天气应对。完善大气污染联防联控机制,推进上下联动、区域联动和部门联动,做好重污染天气联合应对和重大活动空气质量保障。建立跨区域大气污染协同防治长效机制,加强预警和应急响应的通报和会商,深化城市大气污染联防联控。开展跨区域重点污染源联合执法检查,妥善预防和处置跨区域大气污染纠纷。推动构建自治区、市、县三级重污染天气应急预案体系,健全污染天气预警和应急机制,利用卫星遥感等监测手段,提升空气质量监测和预报水平;实施“一厂一策”清单化管理,细化应急减排清单,实施污染天气应急减排分级管控,有效应对污染天气过程。
第二节 深化工业源污染治理
推动重点行业氮氧化物等污染物深度治理。推进玻璃、陶瓷、有色金属、焦化、铁合金等行业污染深度治理,严格控制企业物料运输和生产工艺过程无组织排放,实施企业烟气脱硫脱硝除尘改造;推动重点涉气排放企业逐步取消烟气旁路,因安全生产无法取消的,需安装在线监管系统。
实施重点行业VOCs综合整治。加强VOCs源头控制、过程管理和末端治理,重点对石化、化工、制药、工业涂装、木材加工、包装印刷、电子制造、印染等行业实施深度治理,优化生产工艺;推进原油、成品油、有机化学品等储罐排查和改造,强化泄露检测与修复;加强无组织废气排放控制,加快高效VOCs收集治理设施建设,提升VOCs排放收集率、去除率和治理设施运行率。加强汽修行业VOCs综合治理。
第三节 全面推进移动源污染防治
优化调整交通运输结构。持续推进大宗货物和中长途货物运输“公转铁”、“公转水”,加快不同运输方式之间衔接,形成安全、便捷、高效、绿色、经济的现代综合交通运输体系。加快车船结构升级,推广使用节能环保型、新能源车船和非道路移动机械,推动城市公交和物流配送车辆电动化,推动市政园林机械、内河船舶、港作船舶以及港口、机场、铁路货场、物流园区等重点场所的作业机械和车辆使用新能源,加快加气、充换电等配套设施建设。
强化车船油路港联合防控。划定高污染高排放重型柴油货车限行区域,加强新生产车辆环保达标监管,持续完善“天地车人”一体化的机动车排放监控体系,加强冬春季期间柴油货车运输管控。加强非道路移动机械登记管理,强化对新生产、销售的非道路移动机械环保达标监管。继续推进车用燃油清洁化,提升车用燃油标准,推进车用油品升级。严格执行汽柴油质量标准,加强油品监管执法,清理整顿非法加油站点、流动加油车和非标油生产企业。推动广西北部湾沿海、西江干线内河船舶大气污染防治,加快港口岸电设施建设和船舶受电设施改造。
控制移动源污染排放。加快老旧车辆深度治理和淘汰,推动高排放老旧柴油车深度治理,具备条件的安装污染控制装置,配备实时排放监控终端并联网,到2025年基本淘汰国三及以下柴油货车。加快高排放的老旧工程机械、农业机械、航运船舶和渔船等非道路移动源淘汰更新,具备条件的进行治理改造。到2025年基本消除工程机械“冒黑烟”现象。推广使用纯电动和液化天然气(LNG)船舶,落实国家船舶大气污染物排放控制要求,实现船舶能耗与污染物排放在2020年基础上逐年下降。
第四节 积极控制大气面源污染
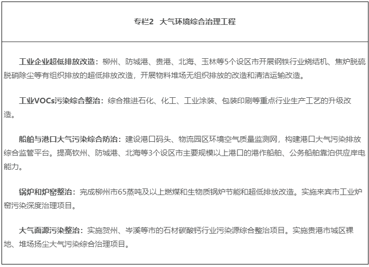
严格管控扬尘和粉尘污染。严格控制城市扬尘污染,全面推行绿色施工,将绿色施工纳入企业资质评价、信用评价;对涉及影响生态环境的项目建立施工环境监测、预警、停工、整改、复工的闭环管理,建立全流程管理制度;实施施工工地封闭管理,建设“智慧工地”;严格管控渣土运输扬尘污染。加强城市道路保洁,推行低尘的机械化湿式清扫方式;强化城市主干道周边及城乡结合部道路扬尘治理,城市出入口、城乡结合部等重要路段根据实际情况采取车辆冲洗清洁措施。推动城市裸露地面、粉体物料堆场,以及大型煤炭和矿石码头、干散货码头物料堆场的抑尘设施建设和物料输送系统封闭改造;加强露天矿山粉尘治理,有效管控石料开采转运全过程粉尘污染,开展采石场治理示范与推广。
严格管控秸秆露天焚烧。建立健全秸秆禁烧工作机制,以甘蔗种植集中的崇左、来宾、南宁、柳州、贵港、北海等设区市为重点,科学划定禁烧区,完成广西大气卫星遥感监测系统升级改造,完善“空—天—地”、“人防+机控”一体化的秸秆禁烧网格化监控体系,实现禁烧区域监控全覆盖。建立常态化联合巡查机制,依法依规管控秸秆禁烧区露天焚烧行为。加快秸秆综合利用技术推广,持续推进秸秆肥料化、饲料化、燃料化、基料化和原料化。“十四五”期间,全区秸秆综合利用率保持在86%左右。
严格管控城市餐饮油烟和烟花爆竹燃放。对城区露天烧烤摊点实行“集中布局、进店经营”,鼓励城市餐饮服务经营场所使用燃气、电等清洁能源,使用高效油烟净化设施。强化烟花爆竹生产、运输、销售等源头管控,以传统节日为重点时段、以禁燃限放区为重点区域,加大禁燃限放烟花爆竹宣传教育力度,加强烟花爆竹销售点管控,加强日常巡查,严格执行禁燃限放规定,按规定处置违法违规燃放烟花爆竹行为。
第五节 推进重点领域大气污染物减排
深入推进工业领域大气污染物减排。以柳州、防城港、贵港、北海、玉林等设区市钢铁行业为重点,完成超低排放改造;开展焦化、水泥等重点行业超低排放改造;加强自备燃煤机组污染治理设施运行监管,确保稳定超低排放。严格控制新建燃煤锅炉,加快淘汰县级及以上城市非建成区每小时10蒸吨及以下燃煤小锅炉,鼓励对65蒸吨及以上燃煤和生物质锅炉实施超低排放改造。加大落后产能和不达标工业炉窑淘汰力度,对以煤、石油焦、渣油、重油等为燃料的工业炉窑,加快燃料清洁替代。实施钢铁、有色金属、建材、化工等工业炉窑污染深度治理,配套建设高效脱硫脱硝除尘设施;严格控制工业炉窑生产过程及相关物料的储运、输送等无组织排放。

以下为《通知》全文:
广西壮族自治区人民政府办公厅关于印发广西生态环境保护“十四五”规划的通知
广西生态环境保护“十四五”规划
本规划根据《广西壮族自治区国民经济和社会发展第十四个五年规划和2035年远景目标纲要》和国家生态环境保护有关规划,结合广西实际编制,主要阐明生态环境保护的总体目标、主要任务、重点工程,是全区生态环境保护工作的纲领性文件,是相关专项规划的重要编制依据。
第一章 开启加快建设生态文明强区新征程
“十四五”时期,是我国全面建成小康社会、实现第一个百年奋斗目标之后,乘势而上开启全面建设社会主义现代化国家新征程、向第二个百年奋斗目标进军的第一个五年,是加快建设美丽广西和生态文明强区、凝心聚力建设新时代中国特色社会主义壮美广西的关键时期。
第一节 生态环境保护取得新成就
“十三五”时期,广西深入贯彻落实中央关于生态文明建设的总体部署,加强组织领导,落实各方责任,加大资金投入,污染防治攻坚战取得阶段性胜利,生态系统得到有效保护和修复,环境保护和生态建设“十三五”规划29项指标圆满完成,生态环境质量持续改善,人民群众生态环境获得感不断增强,为经济社会高质量发展奠定了坚实的生态环境基础。
生态环境质量总体优良。“十三五”时期,广西生态环境质量持续改善,继续保持全国前列。城市环境空气质量改善明显,2020年优良天数比率达到97.7%,细颗粒物年平均浓度为26微克/立方米,达到有监测数据以来最好水平。水环境质量持续向好,列入国家考核的52个地表水监测断面水质优良(达到或好于Ⅲ类)比例保持96.2%以上,其中2020年达到100%,消除劣Ⅴ类水体;设区城市37个集中式饮用水水源地水质达标率为97.3%。海洋环境质量稳中有升,近岸海域22个国家考核点位水质优良(一、二类)比例保持90.9%以上,其中2020年达到95.5%,连续8年稳居全国前3。土壤环境质量总体稳定,辐射环境质量总体良好。
减污降碳工作扎实推进。全区产业结构调整取得积极进展,累计淘汰燃煤小锅炉563台,淘汰落后产能炼钢42万吨、铁合金10.15万吨、工业硅1万吨、造纸0.85万吨,化解煤炭过剩产能154万吨,完成统调燃煤电厂21台机组1112万千瓦超低排放改造。能源消费总量和强度“双控”情况良好,清洁能源供应能力不断增强。交通运输结构调整取得实效,“国六标准”车用汽柴油全面供应,累计淘汰黄标车、老旧车辆37.87万辆。城市和县城污水处理能力达到520.15万吨/日,生活污水处理率达到96%以上,建制镇均完成污水处理设施建设,城镇生活垃圾实现无害化处理。农村生活污水治理率为11%,农村生活垃圾定点存放清运率达到100%,畜禽养殖粪污综合利用率达到88.49%。全区化学需氧量、氨氮、二氧化硫、氮氧化物排放量分别较2015年下降1.3%、1.2%、13.7%、13.1%,圆满完成国家下达的目标任务。
污染防治攻坚取得阶段性胜利。蓝天保卫战成效明显,“散乱污”企业整治基本完成,城市工地和道路的扬尘、秸秆焚烧污染、烟花爆竹燃放污染、餐饮油烟排放等得到有效控制。碧水保卫战稳中提质,不符合国家产业政策的小型造纸、制革、印染、染料、炼焦、炼砷、炼硫、炼油、电镀、农药等“十小”企业全部取缔,九成以上工业集聚区实现污水集中处理,县级及以上集中式饮用水水源地1122个环境问题全部完成整治,344个农村饮用水水源完成保护区划定,设区城市黑臭水体基本消除;漓江水质长期保持优良,九洲江、南流江、钦江等重点流域水质改善显著,西江流域建成水污染防治联动机制,114个入海排污口完成整治。净土保卫战深入推进,土壤污染现状基本摸清,完成国家下达的重点行业重金属污染物排放削减任务,历史遗留污染问题逐步得到解决,河池市土壤污染综合防治先行区形成喀斯特地貌地区可复制、可推广的防治模式,全区受污染耕地安全利用率为87.52%,污染地块安全利用率达到100%。
自然生态保护修复效果显著。森林覆盖率达到62.5%,稳居全国第3位。“三线一单”生态环境分区管控体系基本形成,在优化区域发展格局方面发挥积极作用;“绿盾”自然保护地监督检查专项行动卓有成效,生态破坏现象逐年减少。广西左右江流域革命老区(百色、崇左、南宁)山水林田湖草生态保护和修复工程试点建设达到序时进度,完成投资82亿元。石漠化治理成效、植被生态质量和改善程度均居全国首位。湿地保有量75.43万公顷,其中红树林面积9330公顷,居全国第2位。成功创建9个国家生态文明建设示范市县、3个“绿水青山就是金山银山”实践创新基地,总数排全国第12位。2020年全区生态环境状况指数为78.6,等级为“优”。
环境风险防控全面加强。全区危险废物经营许可证持证单位113家,核准经营规模423.6万吨/年;医疗废物集中处置能力为141.52吨/天。放射源清查、X射线探伤单位清查和伴生放射性矿普查,以及城市放射性废物库安保升级全面完成,闲置废弃放射源全部得到安全收贮;防城港核电厂周边辐射环境监督性监测预警系统建成,核电厂周边辐射环境正常,全区辐射环境质量总体良好。开展粤桂两省区联合执法,有效遏制跨省非法转移、处置和倾倒危险废物犯罪行为。建成广西环境风险源管理信息系统,环境应急资源信息库逐步完善。全区连续7年未发生较大及以上等级突发环境事件。
现代治理体系稳步构建。有效落实“党政同责、一岗双责”责任制,各级成立生态环境保护委员会。《广西壮族自治区大气污染防治条例》、《广西壮族自治区水污染防治条例》等地方性法规先后颁布实施,《关于构建现代环境治理体系的实施意见》、《广西壮族自治区有关部门生态环境保护责任清单》等文件陆续出台,基本完成生态环境机构管理体制调整和自治区以下环保机构监测监察执法垂直管理制度改革,完成乡镇“四所合一”改革。涵盖空气、水、土壤、海洋、辐射、声等要素的生态环境监测网络初步建成,环境预测预警能力和服务水平明显提高。生态环境执法网络会商系统、无人机等装备实现自治区、设区市、县三级全覆盖。生态保护补偿试点取得经验,粤桂两省区九洲江流域跨界水环境保护合作成功实施,广西区内流域上下游横向生态保护补偿机制初步建立。企业生态环境信用评价、环境影响评价文件承诺审批、排污许可、生态环境损害赔偿等方面改革制度相继落地见效。
第二节 生态环境保护面临新挑战
工业结构和能源结构制约减污降碳任务完成。工业结构方面,建材、钢铁、有色金属、燃煤等资源型高耗能行业发展速度高于第二产业平均水平,重工业化特征明显。能源结构方面,水力资源基本开发完毕;风电、光伏发电资源禀赋有限,且因其本身具有随机性、波动性和利用小时数不高的特性,能源结构继续优化难度增加。广西经济社会发展的用能保障仍需火力发电支撑,需增加必要的电煤消费。
生态环境质量持续改善难度大。一是污染防治新老问题交织。城乡面源大气污染治理和管控能力有待加强,高耗能、高污染行业企业比重大;臭氧(O3)污染逐步显现,防控手段少。局部流域、海域污染问题整治仍需持续发力,农村生活污染、种植养殖污染等治理投入需求大。部分固体废物综合利用和处置途径较少、技术不成熟。二是继续减排空间小。主要工业企业已完成脱硫脱硝等减排工程,统调燃煤机组完成超低排放改造,大气污染防治工程减排空间小。大部分化学需氧量和氨氮减排工程已基本完成,水污染物工程减排潜力有限。
生态环境基础设施建设保障不足。全区农村生活污水治理率离全国平均水平差距较大,部分城镇生活污水处理及配套管网设施不完善。固体废物(危险废物)利用处置存在结构失衡和处置种类较少问题;部分市县应对突发疫情或突发事件的医疗废物废水处置能力不足。北海、防城港、钦州等设区市深海排污能力不足,影响重大项目落地。生态环境监测网络仍需完善,基层环境监测、执法能力有待提高。
生态环境安全形势总体可控但风险隐患不容忽视。局部区域和化工等行业仍存在生态环境风险隐患,防城港、崇左等设区市尚未具备备用水源供水能力。因交通事故、安全生产事故引发的次生突发环境事件(均为一般等级及以下事件)占比增加,跨省进入广西的非法转移处置危险废物行为尚未彻底遏制。部分地方突发环境事件应急物资储备和快速反应能力跟不上形势发展需要,应急监测能力仍有待加强。互花米草等部分外来入侵物种对区域生态安全造成威胁。
第三节 生态环境保护迎来新机遇
生态环境保护处于重要战略机遇期。党的十八大以来,习近平总书记亲自谋划部署、亲自指导推动生态文明建设工作,形成习近平生态文明思想,成为我国推进生态文明建设和生态环境保护的根本遵循。2021年4月,习近平总书记视察广西时强调,要继续打好污染防治攻坚战,把碳达峰、碳中和纳入经济社会发展和生态文明建设整体布局,建立健全绿色低碳循环发展的经济体系,推动经济社会发展全面绿色转型。自治区党委、自治区人民政府以习近平生态文明思想为指导,深入贯彻落实习近平总书记对广西工作系列重要指示精神,把生态环境保护摆在更加突出位置,列入自治区党委常委会工作要点、政府工作报告并扎实推进,全区各级党委、人民政府及有关部门严格落实生态环境保护责任。
高质量发展与高水平保护相得益彰。广西全面落实党中央重大决策部署,加强生态文明建设,实施碳达峰、碳中和行动,与全国一起进入经济高质量发展和生态环境高水平保护的新阶段,能源结构和产业结构绿色转型升级的步伐更坚定,产业补链强链延链加快推进,生态优势加速转化为发展优势,污染物新增排放压力可望趋缓,经济社会更快发展,发展成果更多投入生态环境基础设施建设。
全社会保护生态环境的合力显著增强。绿水青山就是金山银山理念更加深入人心,公众参与生态环境保护的积极性主动性进一步增强,企业生态环境保护意识进一步增强、资金投入力度进一步加大,节能环保产业发展前景更加广阔。
总体上看,广西生态环境保护机遇大于挑战。要锚定凝心聚力建设新时代中国特色社会主义壮美广西的总目标,深入打好污染防治攻坚战,充分发挥生态环境保护的引导、优化、促进作用,助力经济社会高质量发展,开启加快建设美丽广西和生态文明强区新征程。
第二章 指导思想、基本原则与主要目标
第一节 指导思想
以习近平新时代中国特色社会主义思想为指导,全面贯彻党的十九大和十九届历次全会精神,深入贯彻习近平生态文明思想,统筹推进“五位一体”总体布局、协调推进“四个全面”战略布局,完整、准确、全面贯彻新发展理念,紧紧围绕凝心聚力建设新时代中国特色社会主义壮美广西“1+1+4+3+N”目标任务体系,以保持生态环境全国一流为目标,以“保优提质、减污降碳,强基础、增效能、护生态、促发展、防风险”为主线,坚持方向不变、力度不减、延伸深度、拓宽广度,坚持综合治理、系统治理、源头治理,更加突出精准治污、科学治污、依法治污,以更高标准深入打好污染防治攻坚战,在推动绿色发展上迈出新步伐,将生态优势更多转化为发展优势,为加快建设美丽广西和生态文明强区奠定坚实生态环境基础。
第二节 基本原则
——坚持绿色发展、高质量发展。全面践行绿水青山就是金山银山理念,推进碳达峰、碳中和,充分发挥生态环境保护的引导、优化和促进作用,以生态环境高水平保护服务经济高质量发展,推动经济社会发展全面绿色转型。
——坚持以人为本、生态惠民。把人民对美好生活的向往落到实处,以人民满意为标准,努力改善生态环境质量,提高人民群众生态环境获得感、幸福感、安全感,让良好生态成为最普惠的民生福祉。
——坚持统筹协同、深入治污。统筹推进山水林田湖草海湿地系统治理和修复,统筹推进区域、流域、城乡、陆海系统治理,统筹推进减污降碳协同治理,精准治污、科学治污、依法治污。
——坚持广泛宣传、全民行动。强化环境信息公开,加强环境宣传教育,畅通公众参与渠道,引导和动员全社会自觉践行绿色生产生活方式,持续推动全民关心、参与生态环境保护。
第三节 主要目标
到2025年,生态环境保护建设取得明显成效,美丽广西和生态文明强区建设取得新进展,生态文明建设达到新高度,新时代中国特色社会主义壮美广西的绿色底色更加靓丽。
——生产生活方式绿色转型成效显著。在推动绿色发展上迈出新步伐,着力推进生态产业化和产业生态化,生态经济加快发展,生态优势更多转化为发展优势,碳排放强度达到国家要求,简约适度、绿色低碳、文明健康的生活方式基本形成。
——生态环境保持全国一流。主要污染物排放总量指标下降达到国家要求。环境空气质量继续改善,水环境质量持续保持优良,消除劣Ⅴ类水体,海洋生态环境保持稳定,生态系统治理水平不断提升,城乡人居环境明显改善。
——生态环境安全得到有效保障。土壤安全利用水平继续提高,环境风险继续控制在较低水平,突发环境事件应急能力明显提升。
——自然生态系统质量明显提升。国土空间开发保护格局进一步优化,生物多样性得到有效保护,生态系统服务功能不断增强,我国南方重要生态屏障持续筑牢。
——生态环境治理体系建立健全。生态环境治理能力不断增强,党委领导、政府主导、企业主体、社会组织和公众参与的现代环境治理体系加快构建,生态文明制度体系建立健全。
展望2035年,总体形成节约资源和保护环境的产业结构、能源结构,广泛形成绿色生产生活方式,生态经济发展壮大,应对气候变化能力显著提升,突出环境问题得到根本解决,生态系统服务功能显著增强,环境风险降到较低水平,基本实现环境治理体系和治理能力现代化,生态环境质量保持全国领先水平,美丽广西和生态文明强区建设目标基本实现。




第三章 深化绿色低碳转型,推动高质量发展
强化“三线一单”生态环境分区引导,构建区域绿色发展新格局,着力推行“生态+”发展模式,推进生态产业化和产业生态化,倡导绿色低碳生产生活方式,高效循环利用能源资源,在推动绿色发展上迈出新步伐。
第一节 形成区域绿色发展新格局
构建国土空间开发保护新格局。通过编制实施国土空间规划,整体谋划新时代国土空间开发保护格局,科学有序布局生产空间、生活空间和生态空间,严格生态保护红线、永久基本农田、城镇开发边界三条控制线管控。构建“一屏六区一廊”生态格局,加强南方丘陵山地带、重点生态功能区、珠江—西江绿色廊道和边境地区等生态功能重要区域保护;持续完善自治区本级生态功能区转移支付政策,争取国家更多转移支付支持,对重点生态功能区、农产品主产区和边境地区提供有效转移支付支持。支持重点生态功能区把发展重点放到保护生态环境、提供生态产品上,人口逐步有序向城镇化地区转移。
推动形成区域绿色发展新格局。南宁市大力实施“强首府”战略,深化国家森林城市和生态园林城市建设,提升“中国绿城”品质,建设具有浓郁壮乡特色和亚热带风情的生态宜居城市。广西北部湾沿海区域建立北钦防生态环境保护综合执法、环境应急、生态环境基础设施建设等协同机制,打造宜居宜业的蓝色海湾城市群和广西北部湾森林城市群。珠江—西江经济带(广西)完善珠江—西江生态廊道建设,做大做强西江沿岸生态旅游产业集群,构筑生态旅游廊道。左右江革命老区推进绿色创新,大力发展生态环保型、健康养生养老等特色优势产业,深入推进石漠化综合治理,加强天然林资源保护、防护林体系建设,打造天蓝山青水净的美丽老区。
推动形成生态环境合作新格局。落实“南向、北联、东融、西合”全方位开放发展战略,主动对接长江经济带发展、粤港澳大湾区建设等国家重大战略,融入共建“一带一路”,高水平共建西部陆海新通道,持续推进区域环境合作。加强跨省区环境污染联防联治,深化泛珠三角区域环境合作,健全与粤港澳大湾区联防联控机制;持续推进贺江、九洲江等跨省区河流综合治理,继续协调推进粤桂两省区九洲江流域生态补偿机制建设,推动共同创建跨流域生态文明合作示范区。完善与云南、贵州、湖南等省水环境共治共享和环境应急联动机制。加强国际环境交流与合作,加快中国—东盟环保合作示范平台建设,办好中国—东盟环境合作论坛。加强与“一带一路”沿线国家和地区在应对气候变化、环境监测与预警等方面交流,积极推介广西先进环保技术装备和治理成果。参与大湄公河次区域、澜沧江—湄公河次区域环境合作,完善中越边境跨境生物多样性保护廊道(广西)建设。
推动形成生态环境分区管控新格局。建立完善“三线一单”生态环境分区管控体系,构建数据共享及应用平台,建立动态监测评估和实施监管机制,深化成果应用,优化行业布局、建设项目选址选线,强化源头环境风险防控。加强重点领域、重点区域规划环评“全链条”管理,按照“三线一单”生态环境分区管控要求,严格项目环境准入,引导项目科学布局,强化区域污染排放管控和区域环境风险防控。
第二节 推动生态优势更多转化为发展优势
大力培育发展绿色产业。推进各地将独特的自然资源、历史文化资源等与生态产品相结合,加快发展生态旅游、生态农业等生态产业,培育现代服务业、旅游业、集约化农牧业等绿色产业,形成旅居养老、森林康养、健康旅游、绿色食品等新业态,全力打造农、林、旅游等“生态+”生态产业链,推动生态优势更多转化为发展优势。完善绿色制造体系,大力发展循环经济,培育绿色技术创新龙头企业和绿色工厂,加快园区生态化、绿色节能化改造,建设一批绿色产业示范基地、生态工业园区和循环经济园区。强化企业清洁生产,培育壮大节能环保产业和清洁能源产业。
建立健全生态产品价值实现机制。建立生态产品调查监测机制,健全自然资源确权登记制度规范,推进自然资源统一确权登记,开展生态产品基础信息调查,建立生态产品目录清单,开展森林、草原、湿地、海洋等自然资源资产动态监测,编制自然资源资产负债表。建立生态产品价值评价机制,构建生态产品价值核算体系,优先选择重点生态功能区开展生态产品价值核算试点。建立生态产品经营开发机制,完善自然资源市场调控机制,逐步将生态环境成本纳入价格形成机制范围,开展自然资源资产分等定级价格评估;构建自然资源市场信用体系,逐步建立完善统一的自然资源市场交易规则。推进生态保护补偿制度改革,建立生态产品价值实现的政府考核评估机制。
加快探索生态产品价值实现路径。积极创建“绿水青山就是金山银山”实践创新基地,持续推进生态文明建设示范区、“森林城市”、“森林乡村”等生态文明示范创建,系统打造富有壮乡特色的生态城市和美丽乡村;强化生态文化建设,创建国家级文化生态保护区,探索农业、畜牧业、旅游、康养、文化等与生态优势深度融合发展模式。推进生态环境导向的开发模式项目试点,积极开展生态产品价值实现机制试点。
积极发展绿色金融。支持南宁、柳州、桂林、贺州等设区市创建绿色金融改革创新示范区,争取获批国家级绿色金融改革创新试验区。探索开展碳金融业务,不断完善绿色金融组织体系。推动建立自治区绿色项目库,搭建绿色企业与金融机构对接平台,引导金融机构加大对低碳项目、绿色转型项目支持力度。引导社会资本共同参与投资,推动绿色产业发展。鼓励金融机构加大绿色信贷投放力度,支持和引导金融机构设立绿色专营机构,推动发行绿色企业债券、绿色公司债券及绿色中期票据等。发展绿色保险,在涉重金属等污染高风险领域依法依规推行环境污染强制责任保险。完善绿色担保机制和风险补偿机制。实施绿色制造,推动政策、资金向绿色产业倾斜。
第三节 引导生产生活方式绿色转型
加快优化产业结构。严格执行新修订的《产业结构调整指导目录》等国家产业政策,严控“两高一资”项目新增产能规模,持续推进淘汰落后产能和化解过剩产能。对石化、煤化工、燃煤发电(含热电)、钢铁、有色金属、制浆造纸等重点行业建设项目采取区域削减、强化区域整治、行业减排等措施,腾出环境容量,实现区域“增产不增污”。严格执行环境准入负面清单和重点生态功能区产业准入负面清单制度,实行新(改、扩)建项目排放污染物等量或减量置换。推进传统产业绿色化改造,支持产业补链强链延链。开展有色金属、石化、冶金、建材等产业生态化改造,加快推进制糖、机械、有色金属、冶金、建材、造纸与木材加工、茧丝绸等产业向高端化、智能化、绿色化转型升级,开展电力、钢铁、建材等行业的减污降碳协同治理。
培育发展绿色环保战略性新兴产业。大力发展低耗能低排放的高新技术产业,培育壮大新能源及智能汽车、高端装备制造、节能环保、先进新材料等战略性新兴产业,培育电子信息、新能源汽车、高端金属新材料、化工新材料等产业集聚发展,推动产业链迈向中高端。大力引导和扶持环保产业发展,重点支持VOCs和O3污染防治、大宗固体废物利用处置等关键技术研究应用、工艺设备研发制造。在环保行业企业大力推进人工智能、第五代移动通讯技术(5G)等新一代信息技术创新应用,扩大环保管家、园区污染防治第三方治理示范、小城镇环境综合治理托管服务模式试点范围,不断探索“互联网+”环保产业发展新模式。
积极推广绿色低碳生产生活方式。推动企业建立以资源节约、环境友好为导向的生产、采购、营销、回收及物流体系,加快推进绿色产品认证,建立完善统一的绿色产品标准、认证、标识体系,引导和支持绿色产品生产。加大政府绿色采购力度,扩大绿色采购范围,实施“节能补贴”、“以旧换绿”等政策,鼓励消费者购买绿色产品和服务。围绕衣食住行等日常生活,广泛宣传推广简约适度、绿色低碳、文明健康的生活理念、生活方式和消费模式,在机关、学校、商场、医院、酒店、住宅小区等场所,推广使用节能、节水、环保、再生等绿色产品。继续推进“光盘行动”,制止餐饮浪费。推动快递包装“绿色革命”,全面支持快递业绿色发展。
第四节 调控资源环境合理利用
严格控制资源利用。强化能源消费总量和强度“双控”,严控能耗强度,合理控制能源消费总量,加大节能挖潜、淘汰落后低效产能,腾出用能空间;加强工业、建筑、交通运输、公共机构、农业、商贸等重点领域节能降碳,协同推进碳减排和大气污染物减排。实施水资源消耗总量和强度“双控”,开展节水行动,建设节水型社会,优先保障生活用水,适度压减生产用水,增加生态用水;鼓励再生水利用,有条件的地方在重要排污口下游、支流入干流等流域关键节点,因地制宜建设人工湿地水质净化等生态设施。调控森林、海洋、矿产、湿地、草地等自然生态资源的合理开发利用。
继续推动能源结构优化。大力发展清洁能源,深度开发水电,安全稳妥发展先进核电,积极开发陆上风电和光伏发电,规模化、集约化发展海上风电,加快推进整县屋顶分布式光伏试点,因地制宜发展生物质能源。大力提升新能源消纳和存储能力,加大抽水蓄能和新型储能建设力度,推进电力源网荷储一体化和多能互补发展,加快构建以新能源为主体、适应高比例可再生能源发展的新型电力系统。加强煤炭清洁高效利用,提高能源利用效率。鼓励消费天然气等清洁能源。适度发展清洁煤电,加快淘汰煤电落后产能,严禁新建燃煤自备机组,在工业、农业、交通运输等领域推进天然气、电能等清洁能源替代,加快园区热电联产、集中供热和天然气供应。实施高耗能行业节能技改专项行动,推进火电、钢铁、有色金属、化工、建材等重点高耗能行业的能效提升系统改造,推动工业企业实施传统能源改造,推动能源消费结构向绿色低碳转型,努力提升非化石能源消费比重。到2025年,实现“县县通”天然气,非化石能源消费占比达到国家相关要求。
第四章 推动减污降碳协同增效,积极应对气候变化
把碳达峰、碳中和纳入经济社会发展和生态文明建设整体布局,健全完善碳达峰、碳中和政策体系,推动产业、能源、交通结构调整优化,同向发力推动减污降碳协同增效,增强应对气候变化能力。
第一节 实施二氧化碳排放达峰行动
健全完善碳达峰碳中和政策体系。明确碳达峰路线图、时间表和具体措施,推动制定能源、工业、交通、大数据、农业、建筑等重点领域碳达峰实施方案。推动各设区市研究制定本地区二氧化碳排放达峰目标、实施方案和保障措施。
积极应对气候变化。开展温室气体统计核算,编制温室气体排放清单。加强温室气体排放重点单位监管,积极参与全国碳排放权交易市场建设,开展碳排放强度形势分析,强化碳排放动态预测预警。开展工业、农业等领域温室气体和污染减排、污水垃圾等集中处置设施排放温室气体协同控制研究。开展应对气候变化培训,培育一批适应发展需要的应对气候变化人才队伍。
深化低碳试点建设。总结桂林和柳州国家低碳试点城市、百色国家气候适应型城市建设试点经验做法。按照国家部署,适时选择基础好、特色鲜明、代表性强的城镇、工业园区和企业,探索开展近零碳或零碳试点建设。
第二节 强化温室气体排放控制
控制工业领域二氧化碳排放。加快钢铁、建材、化工、有色金属行业绿色改造,推广使用节能低碳新产品新技术,提高工艺技术和能源利用水平。推广水泥生产原料替代技术,鼓励利用转炉渣等非碳酸盐原料生产水泥,到2025年全区水泥企业单位产品碳排放量进一步降低。推动煤电、钢铁等行业探索二氧化碳资源化利用。
控制交通领域二氧化碳排放。大力推进海运、内河航运等低碳运输发展,推动铁路运输低碳发展,构建低碳交通运输体系。优化城市交通出行结构,优先发展城市公共交通。推动交通基础设施智能化建设,鼓励利用“互联网+”提升交通运输系统运行效率和运输装备能效利用水平,加快“智慧港口”、“智慧高速”、多式联运物流信息平台建设。加大绿色基础设施、新能源和清洁能源运输装备推广力度,推广高效节能汽油机和柴油机,鼓励使用新能源、混合动力、天然气等节能环保车船。
控制建筑领域二氧化碳排放。完善绿色建筑评价体系,推广装配式建筑、绿色建筑和绿色建造方式,在城镇新建建筑执行建筑节能强制性标准。推进可再生能源建筑一体化应用规模化发展;支持高品质绿色建筑、低能耗建筑、绿色建材技术研究与应用示范研究,形成适合广西的绿色建筑技术集成体系;实施绿色建材产品认证制度,推广应用绿色建材。持续推进既有居住建筑和公共建筑绿色节能改造,加大绿色低碳建筑管理,强化对公共建筑用能监测和低碳运营管理。
控制非二氧化碳温室气体排放。积极推进循环农业发展,推行畜禽规模化、生态化养殖方式,实施农村有机垃圾沼气化处理,加强污水处理厂和垃圾填埋场甲烷排放控制和回收利用,强化甲烷、氧化亚氮、氢氟碳化物等温室气体排放控制。
增加生态系统碳汇。科学开展碳汇造林种草,严格自然湿地保护和用途管制,提升林草和湿地生态系统的碳汇功能。加强林草生物质能源研发与能源替代,增强森林固碳能力。加强海岛生态建设和修复,加大对红树林、珊瑚礁、海草床等滨海湿地保护力度,探索海洋生态系统碳汇能力建设新模式。
第三节 提高适应气候变化能力
提高城市适应气候变化能力,优化城市关键基础设施设计、施工和建设标准,提高给排水、电力、燃气、交通、通讯等生命线系统及重大工程项目建设的抗风险能力、灾害恢复力,提升极端天气精细化预报和应急能力。加强农业、水资源、林业、海洋、气象、卫生健康等领域适应气候变化能力建设。优化调整农作物品种布局和种植,提高农产品质量和适宜性;加强水资源保护与水土流失治理,健全各级防汛抗旱指挥系统;加强森林草原火灾和林业有害生物防控,增强林草抵御自然灾害的能力;完善沿海地区防潮减灾体系,加强海域海岸地带应对气候变化脆弱度、风险度的观测预警,加快生态海堤建设;开展适应气候变化人群健康领域研究,增强公众应对高温热浪等极端天气的适应能力。
第五章 坚持协同管控,改善环境空气质量
深入打好大气污染防治攻坚战,巩固环境空气质量达标成果,以PM2.5和O3协同治理为重点,强化多污染物协同控制和区域协同治理,抓好污染天气应对,基本消除重污染天气,确保环境空气质量优良。
第一节 实施空气质量稳定达标管理
推动环境空气质量稳定达标。深入实施城市大气环境质量目标管理。完善城市大气环境综合管理体系,建立大气污染源解析和源清单管理常态化工作机制,实现城市大气环境管理精细化、科学化。科学开展人工影响天气活动。协同控制PM2.5和O3污染,统筹考虑PM2.5和O3污染特征与区域传输影响,针对O3形成机制、O3及前体物空间分布、O3来源评估等进行对策研究,实行差异化精细化协同管控,推动城市PM2.5保持稳定达标并下降,有效遏制O3浓度增长趋势,基本消除重污染天气。
强化区域协作和污染天气应对。完善大气污染联防联控机制,推进上下联动、区域联动和部门联动,做好重污染天气联合应对和重大活动空气质量保障。建立跨区域大气污染协同防治长效机制,加强预警和应急响应的通报和会商,深化城市大气污染联防联控。开展跨区域重点污染源联合执法检查,妥善预防和处置跨区域大气污染纠纷。推动构建自治区、市、县三级重污染天气应急预案体系,健全污染天气预警和应急机制,利用卫星遥感等监测手段,提升空气质量监测和预报水平;实施“一厂一策”清单化管理,细化应急减排清单,实施污染天气应急减排分级管控,有效应对污染天气过程。
第二节 深化工业源污染治理
推动重点行业氮氧化物等污染物深度治理。推进玻璃、陶瓷、有色金属、焦化、铁合金等行业污染深度治理,严格控制企业物料运输和生产工艺过程无组织排放,实施企业烟气脱硫脱硝除尘改造;推动重点涉气排放企业逐步取消烟气旁路,因安全生产无法取消的,需安装在线监管系统。
实施重点行业VOCs综合整治。加强VOCs源头控制、过程管理和末端治理,重点对石化、化工、制药、工业涂装、木材加工、包装印刷、电子制造、印染等行业实施深度治理,优化生产工艺;推进原油、成品油、有机化学品等储罐排查和改造,强化泄露检测与修复;加强无组织废气排放控制,加快高效VOCs收集治理设施建设,提升VOCs排放收集率、去除率和治理设施运行率。加强汽修行业VOCs综合治理。
第三节 全面推进移动源污染防治
优化调整交通运输结构。持续推进大宗货物和中长途货物运输“公转铁”、“公转水”,加快不同运输方式之间衔接,形成安全、便捷、高效、绿色、经济的现代综合交通运输体系。加快车船结构升级,推广使用节能环保型、新能源车船和非道路移动机械,推动城市公交和物流配送车辆电动化,推动市政园林机械、内河船舶、港作船舶以及港口、机场、铁路货场、物流园区等重点场所的作业机械和车辆使用新能源,加快加气、充换电等配套设施建设。
强化车船油路港联合防控。划定高污染高排放重型柴油货车限行区域,加强新生产车辆环保达标监管,持续完善“天地车人”一体化的机动车排放监控体系,加强冬春季期间柴油货车运输管控。加强非道路移动机械登记管理,强化对新生产、销售的非道路移动机械环保达标监管。继续推进车用燃油清洁化,提升车用燃油标准,推进车用油品升级。严格执行汽柴油质量标准,加强油品监管执法,清理整顿非法加油站点、流动加油车和非标油生产企业。推动广西北部湾沿海、西江干线内河船舶大气污染防治,加快港口岸电设施建设和船舶受电设施改造。
控制移动源污染排放。加快老旧车辆深度治理和淘汰,推动高排放老旧柴油车深度治理,具备条件的安装污染控制装置,配备实时排放监控终端并联网,到2025年基本淘汰国三及以下柴油货车。加快高排放的老旧工程机械、农业机械、航运船舶和渔船等非道路移动源淘汰更新,具备条件的进行治理改造。到2025年基本消除工程机械“冒黑烟”现象。推广使用纯电动和液化天然气(LNG)船舶,落实国家船舶大气污染物排放控制要求,实现船舶能耗与污染物排放在2020年基础上逐年下降。
第四节 积极控制大气面源污染
严格管控扬尘和粉尘污染。严格控制城市扬尘污染,全面推行绿色施工,将绿色施工纳入企业资质评价、信用评价;对涉及影响生态环境的项目建立施工环境监测、预警、停工、整改、复工的闭环管理,建立全流程管理制度;实施施工工地封闭管理,建设“智慧工地”;严格管控渣土运输扬尘污染。加强城市道路保洁,推行低尘的机械化湿式清扫方式;强化城市主干道周边及城乡结合部道路扬尘治理,城市出入口、城乡结合部等重要路段根据实际情况采取车辆冲洗清洁措施。推动城市裸露地面、粉体物料堆场,以及大型煤炭和矿石码头、干散货码头物料堆场的抑尘设施建设和物料输送系统封闭改造;加强露天矿山粉尘治理,有效管控石料开采转运全过程粉尘污染,开展采石场治理示范与推广。
严格管控秸秆露天焚烧。建立健全秸秆禁烧工作机制,以甘蔗种植集中的崇左、来宾、南宁、柳州、贵港、北海等设区市为重点,科学划定禁烧区,完成广西大气卫星遥感监测系统升级改造,完善“空—天—地”、“人防+机控”一体化的秸秆禁烧网格化监控体系,实现禁烧区域监控全覆盖。建立常态化联合巡查机制,依法依规管控秸秆禁烧区露天焚烧行为。加快秸秆综合利用技术推广,持续推进秸秆肥料化、饲料化、燃料化、基料化和原料化。“十四五”期间,全区秸秆综合利用率保持在86%左右。
严格管控城市餐饮油烟和烟花爆竹燃放。对城区露天烧烤摊点实行“集中布局、进店经营”,鼓励城市餐饮服务经营场所使用燃气、电等清洁能源,使用高效油烟净化设施。强化烟花爆竹生产、运输、销售等源头管控,以传统节日为重点时段、以禁燃限放区为重点区域,加大禁燃限放烟花爆竹宣传教育力度,加强烟花爆竹销售点管控,加强日常巡查,严格执行禁燃限放规定,按规定处置违法违规燃放烟花爆竹行为。
第五节 推进重点领域大气污染物减排
深入推进工业领域大气污染物减排。以柳州、防城港、贵港、北海、玉林等设区市钢铁行业为重点,完成超低排放改造;开展焦化、水泥等重点行业超低排放改造;加强自备燃煤机组污染治理设施运行监管,确保稳定超低排放。严格控制新建燃煤锅炉,加快淘汰县级及以上城市非建成区每小时10蒸吨及以下燃煤小锅炉,鼓励对65蒸吨及以上燃煤和生物质锅炉实施超低排放改造。加大落后产能和不达标工业炉窑淘汰力度,对以煤、石油焦、渣油、重油等为燃料的工业炉窑,加快燃料清洁替代。实施钢铁、有色金属、建材、化工等工业炉窑污染深度治理,配套建设高效脱硫脱硝除尘设施;严格控制工业炉窑生产过程及相关物料的储运、输送等无组织排放。
第六节 营造舒适和谐的声环境
加快设区市、县声环境功能区划调整,继续推进城市声环境功能区噪声监测。以道路交通、建筑施工、装修、娱乐场所、工业企业等噪声污染源监管和治理为重点,完善生态环境、公安、住房城乡建设、交通运输等部门环境噪声监督管理联动机制。严格执行城市建成区机动车禁鸣、限行等措施,在重要考试期间、夜间和午间休息时间等敏感时段,加大执法力度,严格控制交通噪声污染。合理划定社区、办公楼、学校、医院等建筑物与交通干线、工业企业等噪声源的防噪距离,加强城市噪声敏感建筑物等重点领域噪声管控,建设完善高架桥、快速路、城市轨道等交通干线隔声屏障等降噪设施。积极主动、妥善处理噪声扰民问题,营造舒适宜居的生活环境。
第六章 巩固综合治理成效,保持水环境质量优良
深入打好水污染防治攻坚战,统筹兼顾水资源、水生态和水环境,加强水环境精细化管理和精准化治理,护饮水、保好水、治差水,深入推进重点流域综合治理,强化流域联防联治和水生态保护修复,确保水环境质量优良。
第一节 加强饮用水水源保护和建设美丽幸福河湖
推进饮用水水源地规范化建设。以县级及以上城市饮用水水源地为重点,推进饮用水水源地规范化建设,完善标志及隔离保护设施;完成全区乡镇级集中式饮用水水源保护区划定与勘界立标,加强农村“千吨万人”等饮用水水源保护和水质监测,建立健全部门间监测数据共享机制。加大饮用水水源、供水单位供水和用户“水龙头”出水等饮用水安全状况信息公开力度。完善饮用水水源保护区数据库及环境管理档案。
加强饮用水水源地风险防范。以设区市为重点,加强地表水型集中式饮用水水源地预警监控能力建设,适时择地组织开展突发环境事件应急演练。以饮用水水源保护为核心,加强地下水型饮用水水源补给区保护,强化周边地区风险管控。完成防城港、贵港、贺州、崇左等设区市单一水源供水城市备用水源建设,稳步推进单一水源的县(市)备用水源建设;加快不达标饮用水水源地治理或替换,依法处理饮用水水源保护区内环境违法问题。
实施美丽幸福河湖保护与建设。以设区市人民政府为责任主体,以城市及其周边河湖为重点,统筹水资源、水生态、水环境等要素,按照“防洪保安全、优质水资源、健康水生态、宜居水环境、先进水文化”的建设标准,积极推进美丽幸福河湖建设,使人民群众直观感受到“清水绿岸、鱼翔浅底”的河湖之美,以及“有河有水、有鱼有草、人水和谐”的治理成效。提升公众“亲水”环境品质,严格河湖水域岸线、生态缓冲带等重要生态空间管控,顺应公众对美丽幸福河湖的向往,在城镇人类活动密集区,在维护河湖生态功能的基础上,合理建设亲水便民设施。到2025年底共完成500条(段、个)以上美丽幸福河湖建设,到2030年全区河流、湖库均基本建成造福人民的美丽幸福河湖。
第二节 深化重点流域环境综合治理和保护
实施水环境精细化管理。实施管控断面和水功能区相结合的地表水环境质量目标管理,强化水质监测和预测预警,完善水环境质量管理信息平台,推进水环境精细化管理;开展主要江河湖库水功能区达标评价。深化流域水环境保护,不断更新全区水污染防治项目储备,实施差异化治理;严格落实河长制,加强各监测断面水环境控制单元的环境管理,明确细化各控制单元的水质保护目标;细化各级人民政府责任并强化考核。完善区内流域上下游水污染联防联控机制,加强部门联动执法,共享污染源监控信息,建立健全突发性环境污染事件应急联动机制。加强饮用水水源地所在河流、重要跨界河流及其他敏感水体等重点河流风险防控。
加强重点流域环境综合治理。逐步建立健全信息通报、环境准入、结构调整、企业监管、截流治污、河道整治等一体化的流域综合防治体系。实施工业源、生活源、养殖污染源、农业面源等污染治理;开展入河排污口排查,实施排污口整治和达标排放管理;加强内河船舶和内河港口水污染防治,提高船舶和港口产生的生活污水、含油污水、化学品洗舱水接收、处理能力。深化漓江、南流江、钦江、九洲江、西江(梧州段)等重点流域水环境综合治理和保护,开展大风江、南康江、茅岭江、白沙河、西门江、义昌江、明江等小流域水环境治理,提升水环境质量。
第三节 推进重点领域水污染物减排
推进城市黑臭水体整治。巩固深化市级城市建成区黑臭水体治理成效,健全黑臭水体动态排查评估机制,开展城市黑臭水体治理效果评估,建立健全长效机制,确保城市黑臭水体整治工程长效运行。加强对各类违法排污行为执法监管。按照国家部署,开展县级城市建成区黑臭水体排查和综合治理。到2025年,城市黑臭水体治理不出现“返黑返臭”,达到国家相关要求。
提高城镇生活污水收集处理效能。推进新旧污水管网建设改造,加快补齐城镇污水管网短板,提高城镇生活污水收集处理率。新城区要同步规划建设污水处理设施及收集管网,持续强化新建居民小区及公用建筑排水规范接入市政污水管网监管;开展进水浓度偏低的城镇污水处理厂收水范围内管网排查,加快管网错混接改造、老旧管网更新、破损修复改造、雨污分流改造,有条件的城市管网建设进一步辐射到周边乡镇,基本实现城镇截污纳管全覆盖和生活污水全收集、全处理;全面推进乡镇污水处理设施及其配套管网建设,有条件的乡镇管网建设延伸到周边农村。加快推进城镇生活污水处理设施建设及提质增效,在新区、新城及污水直排、污水处理厂超负荷运行等区域推进生活污水处理能力的新建、扩建、提标改造,基本实现镇级污水处理设施全覆盖,提高城镇污水处理能力。有条件的地区开展初期雨水收集、处理和资源化利用。积极推广污水处理设施第三方运营。规范生活污泥处置管理,推广污泥集中焚烧无害化处理和资源化利用,鼓励达标污泥还田利用。
强化畜禽养殖污染防治。加强养殖分区管控,推动畜禽养殖业生态化、规模化、集约化发展。加强规模化养殖污染治理,支持规模养殖场和第三方建设粪污处理利用设施,基本实现规模化养殖场收集处理设施全覆盖。深入推进畜禽粪污资源化利用,种养结合,促进农村种养循环产业发展。推进散养密集区畜禽粪污综合治理和利用,加强宣传,提高散养户环保意识。规范限量使用饲料添加剂,减量使用兽用抗菌药物。
深化工业水污染综合治理。加强工业废水末端排放管理,深入推进各类工业污染源稳定达标排放。实施工业集聚区污水集中处理分类管理。加强工业集聚区污水集中处理设施运行管理和排放口出水浓度监控,确保设施正常运行并达标排放;加快工业集聚区未完工的污水集中处理设施建设,新建、升级工业集聚区应同步设计并实现污水集中处理;依托城镇污水处理厂的工业集聚区,园区内企业废水须进行预处理,确保达到污水处理厂进水标准;规范工业集聚区雨污分流系统设置,禁止雨污混排。推动实施农副食品加工、印染、化工等行业清洁化改造。
加强入河排污口排查整治。开展入河排污口排查溯源,全面摸清底数,建立入河排污口名录,厘清排污口责任。按照“取缔一批、合并一批、规范一批”要求,依法实施入河排污口分类整治及规范化建设;建立排污口整治销号制度,加强对需要保留的排污口日常排污监测与监管,确保排污口废水达标排放。
第四节 推动水生态保护修复
保障河湖生态流量。建立生态流量管理制度,开展河湖生态流量摸底调查,推进水资源和水环境监测数据共享。加强生态流量保障工程建设和运行管理,推进生态补水工程建设,开展水利设施下泄流量的调度管理和监测评估,对未修建专门生态流量下泄设施的中小型水利设施进行放水改造,保证河流生态基流和生态需水量。到2025年,生态流量管理措施全面落实,西江干流、柳江、漓江、桂江、贺江、南盘江、右江、杨梅河、明江等珠江流域重点河流,南流江、九洲江等沿海入海河流,以及资江、灌江等长江流域上游河流生态流量得到有力保障,青狮潭、龙岩滩、大王滩、澄碧湖等重要湖库生态水位得到有效维持。
加强水生态保护修复。加强河流、湖库岸线保护与开发利用管理,对西江经济带(广西)内干流和主要支流岸线实施分区管理,在重要河流干流、主要支流和重点湖库周边划定生态缓冲带,强化岸线用途管制,整治不符合水源涵养区、水域岸线、河湖缓冲带等保护要求的人类活动。实施江河湖库湿地生态修复与保护建设,加强河道生态整治,提升西江、漓江、南流江、九洲江和青狮潭、大王滩等江河湖库水体修复净化能力。建立健全河流湖泊休养生息长效机制,科学划定河湖禁捕、限捕区域,重点水域逐步实行禁渔期制度;在漓江、桂江、红水河、右江、柳江、龙江、左江等重点河段逐年开展增殖放流活动,逐步恢复土著鱼类。实施重点流域和湖库水生态监测、水生态安全评估、生物多样性评估等专项调查,开展重点流域水生态系统健康评估。

第七章 坚持陆海统筹治理,保护海洋生态环境
深入打好重点海湾污染防治攻坚战,坚持北钦防生态环境保护与建设一体化,陆海统筹、河海联动、联防共治,推进广西北部湾污染综合防治,加大红树林保护区等滨海湿地和重要区域保护恢复力度,建设美丽海湾,确保近岸海域水质优良。
第一节 深化近岸海域陆海统筹治理
加强陆源入海排放控制。深入开展近岸海域污染综合调查评估,加强入海污染物总量控制统筹,严控陆源污染物入海总量。加快沿海工业集聚区污水集中处理设施建设,强化沿海城镇生活污水处理设施及其配套管网建设与改造,完善港口码头和渔港污水收集管网、处置设施建设,加快推进雨污分流并与市政管网联网,依法推进污水集中深远海排放,确保陆源入海污染物达标排放。加强沿海区域农村环境综合整治。
加强海水滩涂养殖污染治理。推进水产养殖业绿色发展,科学规范水产养殖布局,清理禁养区水产养殖,推行清洁化、生态化水产养殖方式。推动沿海水产养殖污染防治,推进池塘养殖清洁生产改造、水循环养殖减排、网箱养殖减排,加强养殖尾水监测,推进水产养殖尾水处理设施建设、改造,确保养殖废水达标排放。
加强海上移动源污染整治。建立船舶污染监管长效机制,加强船舶污染物的排放与接收管理,严格船舶污染源头控制。推进船舶污染物的接收、转运和处置能力建设,广西北部湾港港口码头逐步完善船舶废弃物(油污水、生活污水、生活垃圾)回收处理体系,新建港口、码头配套建设与其吞吐量相适应的船舶污水接收、处理设施。健全船舶污染物接收、转运和处置第三方服务的管理制度,加强船舶污染防治宣传。
加强海洋资源开发污染防控。建立海洋资源保护开发综合协调机制,集约、节约使用海域,提升海域使用效率和效益。积极防控海上作业等开发活动对海域造成的生态环境破坏和污染,严格海砂开采监管,禁止无证违法采砂。开展海洋塑料垃圾和微塑料污染状况调查及海洋生态环境影响评估。推进重点海岛开发与保护,依法有序推进无居民海岛有偿使用出让。
第二节 建设美丽海湾
推进美丽海湾建设。从环境质量、生物生态、“亲海”空间、环境安全四方面,推进建设美丽海湾。加强茅尾海、钦州湾、廉州湾、铁山港、防城港湾和大风江口等重点海湾污染治理,改善海湾生态环境。加强沿海生态系统整治和修复,健全红树林保护制度,落实红树林保护主体责任。继续实施“蓝色海湾”整治行动,对沿海重要河口、海湾、重点滨海湿地、受损海滩、海岛海域实施生态整治与修复,开展涠洲岛珊瑚礁以及北海、防城港等设区市的海草床保护和修复,有效修复受损海岛和生态系统。加强海岸带生态系统结构恢复和服务功能提升,开展退养还滩(湿),改善岸滩生态环境。提升公众“亲海”环境品质,合理布局生产、生活和生态等岸线,开展砂质岸滩和亲水岸线整治与修复,拓展公众亲海岸滩岸线;加强海水浴场、滨海旅游度假区等亲海岸段入海污染源整治,探索建立海上环卫机制。
严守海洋生态保护红线。严格海洋生态保护红线管理,禁止在红线范围内布局建设项目、设置入海排污口等,切实加强海洋生态系统、海洋保护区、重要滨海湿地、重要砂质岸线和沙源保护海域等重要生态功能区保护。加强海洋生物多样性保护,开展广西北部湾海洋生物多样性调查与监测,推进布氏鲸、中华白海豚等珍稀海洋生物的调查、监测和保护。
加强海岸带保护与管控。优化近岸海域空间布局,加强海岸线保护与管控,全面保护广西北部湾自然岸线。严格围填海管理和监督,加快处理围填海历史遗留问题,严肃查处违法填海行为,严厉打击破坏红树林、海草床、珊瑚礁以及非法占用湿地等违法行为。
第三节 防控海洋生态环境风险
实施海洋生态环境风险分类监测。建设分区分级的海洋生态灾害应急监测体系,提高对赤潮、绿潮、溢油、突发环境事件的监控能力和预警能力。开展沿海工业园区、重点排污单位、海上开发活动等海洋环境污染事故风险源排查;加强近岸海域高风险区的危险化学品及其他危险废物等环境健康危害因素监测。加强海洋跨界污染预警监测。
提升海洋生态环境事件应急能力。加强海上和港口码头的溢油、危险化学品泄漏等事故的跨部门跨区域应急联动合作,建立完善涉海突发环境事件信息互通、应急船舶及应急物资调配机制,逐步实现北海、钦州、防城港3个设区市应急资源和信息的跨部门、跨区域互通共享。强化海洋环境应急监测能力基础设施建设,培养专业的海洋应急监测队伍,加快配置船舶、实验室等所需装备,统筹推进海上溢油应急处置实验室建设,提升海上环境应急监测能力。

第八章 防范土壤环境污染,保障用地环境安全
深入打好土壤污染防治攻坚战,坚持源头防控、分类管理、严格准入、管控修复、协同治理,确保土壤和地下水环境安全;持续开展农村人居环境整治,打造美丽乡村,留住鸟语花香、田园风光。
第一节 严格土壤污染源头防控
加强重点行业污染源监管。调整优化涉重金属产业结构和空间布局,严格新建、改建、扩建涉重金属重点行业的环境准入。推进土壤污染状况详查成果应用,深化重点行业、重点区域污染源综合整治。加强土壤环境重点行业污染源监管,开展重点污染源风险调查评估,完善全口径涉重金属重点行业企业清单,定期更新重点监管企业名单并向社会公布。加强重点企业重金属污染物排放管理,依法惩处超过许可排放量排放重点重金属污染物、在建设项目环境保护设施验收中弄虚作假等环境违法行为。
严格管控农业面源污染。建立农业面源污染监测网络,加快农业面源污染监管体系建设。推广实施沃土工程,加强灌溉水水质管理,推行测土配方施肥,引导农业生产者合理使用肥料、农药、兽药、农用薄膜等农业投入品;推行生态种养模式,鼓励采用种养结合、轮作等良好农业生产措施,强化畜禽养殖废弃物资源化利用和秸秆综合利用。
第二节 加强土壤环境分类管理和治理修复
继续实施农用地安全利用。落实国土空间规划,严格永久基本农田控制线管理。实施农用地土壤环境质量类别划分动态调整机制,对优先保护类农用地,实行优先保护和严格管理,确保其面积不减少、土壤环境质量不下降;对安全利用类农用地,以安全利用为主;对严格管控类农用地,采取划定特定农产品禁止生产区域、种植结构调整、退耕还林还草等风险管控措施;因地制宜实施农用地污染治理与修复应用试点项目,巩固提升受污染耕地安全利用成效。
有效保障建设用地安全利用。开展建设用地土壤污染状况调查及风险评估,定期更新建设用地土壤污染风险管控和修复名录并公开信息。合理规划建设用地用途,合理确定污染地块用途,明确并执行地块再开发利用必须符合规划用途的土壤环境质量规定。严格建设用地环境准入管理,建立和完善建设用地地块信息沟通机制,对建设用地土壤污染风险管控修复名录中地块的开发利用活动,实施联动监管机制。逐步建立已修复地块长期风险管理体系,分类别、分用途、分阶段实施风险管控和治理修复,有效保障重点建设用地安全利用。
继续实施土壤污染治理和修复。总结推广河池、柳州市土壤污染防治先行区建设经验,推进土壤污染防治专项资金项目建设。采取生物、物理、化学或联合治理等措施,以拟开发利用为住宅、公共管理和公共服务用地的污染地块以及暂不开发利用的污染地块为重点,实施建设用地土壤污染风险管控和修复工程。在超农用地土壤污染风险筛选值多的设区市,选择典型受重金属污染的耕地,采取调整种植结构、退耕还林还草、种植品种替代、水肥调控、优化施肥、土壤调理、土壤酸碱度(pH值)调节等一种或者多种组合技术措施,实施一批土壤安全利用工程。
第三节 推进地下水污染风险防控
加强地下水环境监管。严格地下水资源监管,保障地下水资源可持续利用。实施地下水超采区整治和动态管理,对地下水实际开采量超过控制开采量的区域,暂停审批新增取用地下水建设项目;调整超采区水资源利用结构,逐步压减地下水开采量。开展地下水水质监测,加大对地下水污染状况调查力度,以地下水型饮用水源和地下水重点污染源为重点,开展地下水环境状况调查评估,划分广西地下水污染防治分区。
强化地下水污染防治。加强地表水与地下水、土壤与地下水污染协同防治。加强石油天然气开采的油泥堆放场、石化生产存贮销售企业和工业园区、矿山开采区、垃圾填埋场等区域防渗处理;推进报废矿井、钻井、取水井的封井回填,对已造成地下水串层污染的,实施地下水污染治理和修复。继续推进实施河池市金城江区典型地下水污染源防渗改造试点项目。优先选择地下水型饮用水源保护区、重点行业区域地下水污染区,开展地下水污染修复治理试点示范及成效评估。
第四节 强化农业农村环境治理
控制农业种植面源污染。大力推进质量兴农、绿色兴农,调整种植业结构与布局,加强绿色食品、有机农产品和地理标志农产品建设,健全农产品质量保障和溯源体系,加快推进农业高质量发展、绿色发展。结合“一控两减三基本”要求,持续推进化肥农药减量增效,推广农作物病虫害绿色防控产品和技术。提高农民科学施肥用药意识和技能,深入推进测土配方施肥,集成推广化肥机械深施、种肥同播、水肥一体等绿色高效技术,提高化肥利用率,加大新型高效植保机械示范推广力度,扶持发展专业化防治服务机构,融合推进统防统治与绿色防控,不断提高病虫害统防统治覆盖率和绿色防控覆盖率,促进农药减量化,保持化肥使用量零增长。
开展农村人居环境整治提升行动。加大农村生活污水治理设施建设力度,继续完善农村生活垃圾收运处置体系,加强对农村生活污水、生活垃圾处理设施运行维护的监管。探索农村污水低成本处理模式,结合农村现状因地制宜选择合适的农村污水处理方式。积极主动争取国家给予广西整县推进农村人居环境整治项目更多支持。有序推进农村“厕所革命”。推进农村生活污水资源化利用,实施水系连通及农村水系综合整治,稳步推进农村黑臭水体综合治理试点建设,总结形成可复制、可推广的农村黑臭水体治理模式。

第九章 加强生态保护监管,筑牢生态安全屏障
坚持人与自然和谐共生,统筹山水林田湖草海湿地系统治理,加强生态环境治理和保护修复,保护生物多样性,提高生态系统质量,稳定生态质量指数(EQI),持续擦亮广西“山清水秀生态美”金字招牌。
第一节 建立生态保护红线监管体系
推进陆域生态保护红线勘界定标,开展生态保护红线基础调查和人类活动遥感监测。建立生态环境、自然资源、水利、林业、海洋等相关部门执法信息共享机制,协同开展生态保护红线监管执法。根据国家要求,定期开展生态保护红线保护成效评估。落实生态环境损害赔偿和责任追究制度,对挤占生态空间和损害重要生态系统等行为加大惩处力度。
第二节 持续巩固区域生态安全格局
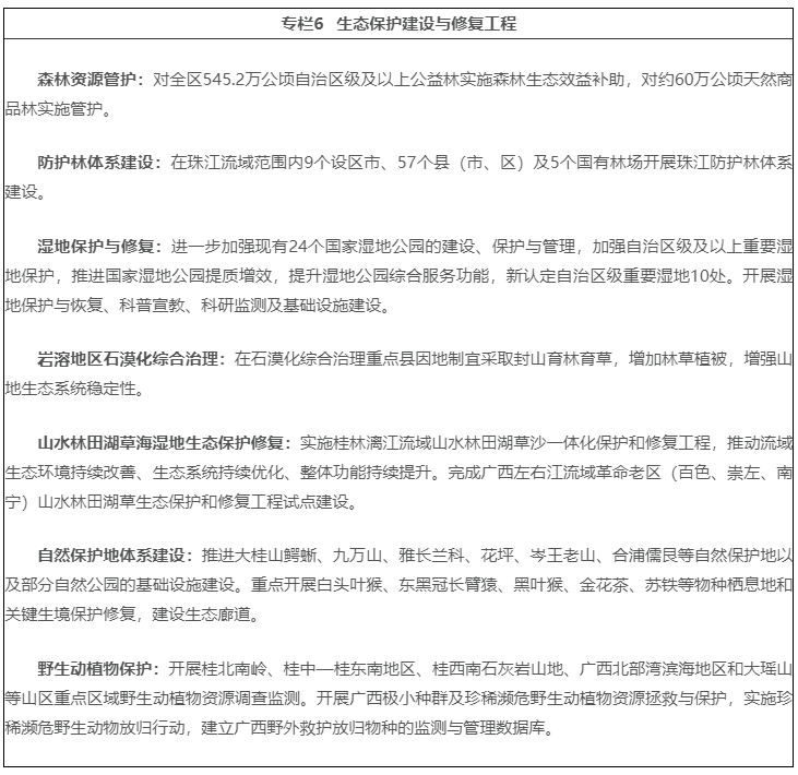
统筹山水林田湖草海湿地一体化保护和修复,推进桂林、贺州等设区市南岭山地森林及生物多样性保护,以及湘江、资江、西江等河流源头区域生态保护,加强珠江防护林、退耕还林还草、森林质量精准提升、湿地保护恢复、生物多样性保护、矿山生态修复、水土流失和石漠化综合治理、国家储备林等建设。实施湘桂岩溶地区(广西)石漠化综合治理,以百色、崇左、桂林、河池、来宾、柳州、南宁、梧州等设区市的县域内石漠化片区为重点,加强林草植被保护与恢复,推进水土资源合理利用。推动广西北部湾典型滨海湿地生态系统保护和修复,开展涠洲岛珊瑚礁以及北海、防城港等设区市海草床保护和修复,建设海岸防护林,推进互花米草防治。
第三节 提升生态系统质量和稳定性
推进山水林田湖草海湿地系统治理。稳步推行森林河流湖泊休养生息、耕地休耕轮作。保护天然林,加强重点公益林管护和古树名木保护,完善珠江防护林和沿海防护林体系,加强饮用水水源地水源涵养林建设,加强对南流江、九洲江等重点流域树种种植结构调整,逐步提升森林系统多样性。对广西北部湾滨海湿地和内陆重要湿地实行最严格保护措施,探索建立湿地生态补偿机制。继续以岩溶小流域为单元,推进岩溶石山地区石漠化、水土流失监测与综合治理,实施生态退耕,增强山地生态系统稳定性。加强矿山地质环境保护与生态修复,推进绿色矿山建设,完成历史遗留关闭矿山治理。实施草原生态修复,提高草原资源总量和质量,到2025年草原综合植被盖度达到83%。实施桂林漓江流域山水林田湖草沙一体化保护和修复工程,杜绝滥采乱挖,推动流域生态环境持续改善、生态系统持续优化、整体功能持续提升。完成广西左右江流域革命老区(百色、崇左、南宁)山水林田湖草生态保护和修复工程试点建设。
提升生态系统服务功能。加快构建城市绿色空间系统,科学规划布局城市绿环绿廊绿楔绿道,开展园林城市、公园城市建设,推进生态修复和生态功能完善。积极打造广西北部湾森林城市群,建成全国森林城市建设示范区,创建县级国家森林城市、国家森林乡村,持续推进广西森林县城、森林乡镇、森林村庄、森林单位园区等创建。积极构建田园生态系统,优化乡村种植、养殖、居住等功能布局,建设生物缓冲带、防护林网、灌溉渠系、植物篱等田间基础设施,打造种养结合、生态循环、环境优美的田园生态系统。
开展生态系统保护成效监测评估。系统开展广西生态状况、重点生态功能区、生态保护红线、自然保护地评估等多层次生态环境状况监测评估。开展全区生态状况变化遥感调查评估、重点生态功能区县域生态状况年度监测评估,以及生态功能重要区域和生态敏感脆弱区域等重点区域流域生态状况年度调查评估;加大监控力度,根据国家要求,每年完成国家级自然保护区人类活动遥感监测评估。组织开展自治区级及以下自然保护地保护成效以及重要生态保护修复工程实施情况评估。
第四节 加强生物多样性保护
构建自然保护地体系。完成自然保护地整合归并优化,开展自然保护地勘界立标并建立矢量数据库,与生态保护红线衔接。积极推动国家公园建设。利用高科技手段和现代化设备促进自然保育、巡护和监测的信息化、智能化。建设各类各级自然保护地“天空地一体化”监测网络体系,对自然保护地内人类活动实施现代化监控。强化监督检查,开展“绿盾”专项行动。初步建成以国家公园为主体,归属清晰、权责明确、监管有效的自然保护地体系。
加强野生动植物保护。完善生物多样性保护网络,开展自然保护地、生物多样性保护优先区域等重点区域野生动植物资源调查与监测、候鸟重要迁徙通道和停歇地调查与评估,推动生物多样性监测评估与预警体系建设。严格野生动植物保护与监管,严厉打击涉野生动植物资源的违法犯罪行为,加强野生动植物疫源疫病监测。加强国家、自治区重点保护和珍稀濒危野生动植物及其栖息地、原生境保护修复,进一步提高珍稀濒危物种种群、极小种群保护水平。推进崇左白头叶猴等跨境生物多样性保护廊道建设。加大生物遗传资源保护力度,开展生物遗传资源及其相关传统知识获取与惠益分享试点;推进动植物种质资源收集保存、鉴定和利用,建立广西农作物种质资源数据库和共享平台。
强化生物安全监管。完善集疫病疫情、风险分析、技术法规、应急预警于一体的生物安全监测预警体系,加强有害生物防治。严格外来物种管控,加强野生动植物及其产品进出口、生物安全管理,实施互花米草等重大外来入侵物种综合防治和生态修复;开展自然保护地外来入侵物种防控成效评估;探索开展转基因生物安全监管,提升生物安全监测和监管能力。
第十章 严格核与辐射监管,确保安全第一
坚持安全第一,严格贯彻落实核与辐射法律法规制度,加强核与辐射环境安全监管,强化核与辐射环境风险防范,提高安全监控和应急处置能力,守牢核与辐射安全底线。
第一节 加强核与辐射环境安全监管
推进核与辐射监管体系建设。严格落实国家核与辐射安全法律法规,推进广西核与辐射安全法制建设,加快核与辐射安全监管、辐射环境监测和事故应急有关规范和标准制定,健全自治区核安全工作协调机制。充分发挥自治区辐射环境监督管理站国家级生态环境科普基地示范引领作用,进一步加强核与辐射科普宣传教育,开展核与辐射安全科普进校园、进社区、进企业、进网络等活动。
提升核与辐射安全监管与应急水平。加强全区核与辐射应急预警能力建设,升级改造自治区核与辐射应急预警系统,建设全区统一的集核与辐射安全监管、事故应急、环境监测、风险源信息、核与辐射评估、模拟技术支撑等模块于一体的基础信息平台。以防城港市为重点,推进广西核应急响应技术中心建设,建成集核应急前沿指挥所、应急物资储备库、核电厂备用指挥中心以及核与生态环境科普教育和公众沟通中心等多功能于一体的新型核应急响应技术中心。推进广西生态环境核与辐射事故应急抢险救援队伍和广西核辐射紧急医学救援基地建设。加强放射性物品运输安全监管能力建设,开展核与辐射安全常态化监督检查,加快信息技术在放射源安全管理中的应用,强化高风险移动放射源安全监管。推进各设区市辐射事故应急演习演练实战化、专业化、常态化。提升临近广东廉江核电项目的玉林、北海市应对核与辐射事故能力。
加强辐射环境监测能力。大力推进自治区和设区市辐射环境监测能力建设,配齐辐射环境监测设备,开展设区市辐射环境监测能力评估。完善全区辐射环境质量监测网络,在重点区域或重点流域增设辐射环境自动监测站,强化辐射环境自动监测,开展环境氡浓度、电磁环境自动监测。完善海洋环境辐射监测管理体系、海上核与辐射应急监测预警体系,提高预警能力。
第二节 严防核与辐射环境风险
加强核事故风险防范。完善核设施核事故应急预案,加强核事故应急能力建设,加强实战化演练,提升核应急水平;加强核设施周边辐射环境监督性监测,提升核应急预警能力,严防核事故风险,确保不发生核事故。
加强辐射环境风险管控。严格辐射类建设项目审批,定期组织放射源安全专项检查,提高核技术利用辐射安全监管系统数据质量,加强伴生放射性矿辐射安全监督管理,加强放射性物品运输管理,强化高风险移动放射源和城市放射性废物库安全监管,确保废旧放射源安全收贮。开展全区环境放射性本底调查,组织开展全区重点流域、广西北部湾近岸海域环境放射性水平专项调查,摸清全区辐射环境基本现状。对铀矿冶工程周边环境、广西城市放射性废物库周边环境、重点监管的核技术利用项目、纳入辐射环境监管的伴生放射性矿开发利用项目、电磁环境建设项目实施监督性监测。“十四五”期间辐射环境风险保持在较低水平,防止发生重大及以上等级辐射事故。
第十一章 提高环境应急能力,守牢环境安全底线
坚持底线思维,健全环境安全管控机制,加强固体废物、危险废物利用处置能力,强化危险废物、重金属、尾矿库环境风险管控,提升生态环境风险防控应急响应能力,推进新污染物治理,确保重点领域环境安全。
第一节 构建全防全控环境应急管理体系
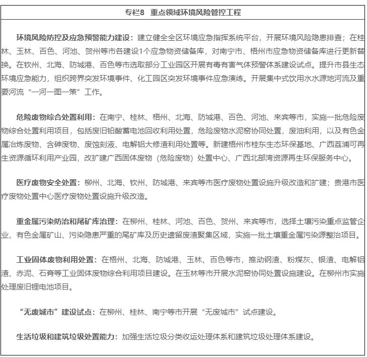
完善环境应急管理体系。健全突发环境事件应急预案体系,修编各级人民政府和各有关部门突发环境事件应急预案;加快推进企业及工业园区的突发环境事件应急预案制修订及备案。强化环境风险源精准化管理,健全企业突发环境事件风险评估制度,动态更新重点环境风险源管理目录清单,完善环境风险源管理数据库,确保风险源信息齐全、数据精细、敏感保护目标准确。严格环境应急管理和风险防控,加强环境安全形势分析,定期开展生态环境安全隐患排查整治,落实环境安全主体责任,严格环境风险应急管理考核;加强涉危险品、涉重金属的企业、化工园区,以及集中式饮用水水源地、重点流域的环境风险调查与评估,实施分类分级风险管控;实施“一企一策”风险管理,加强较大及以上等级风险源的环境风险防范、应急预警管理,以未按规定开展环境风险评估、应急预案备案、隐患排查治理的企业为重点,强化监管执法。提升快速响应能力,规范突发环境事件应急响应流程,开展突发环境事件联合应急演练,增强实战能力。“十四五”期间生态环境风险保持在较低水平,防止发生重大及以上等级突发环境事件。
强化次生突发环境事件防控。加快健全完善交通事故、船舶事故、安全生产事故等引发的突发环境事件应急响应体系,重点加强交通事故、安全生产事故引发的次生环境污染事件防控;加强各级、各部门间信息资源共享和公开,利用大数据技术,强化跨区域协作;加强陆路、水路、港口码头突发环境事件跨部门跨区域应急联动,推动跨省、跨市突发环境事件应急联动合作,提升跨区域环境应急响应联动水平。
提高生态环境风险防控基础能力。继续推进环境应急机构队伍能力、应急监测预警平台、应急指挥协调体系、应急技术与专家支持体系、应急信息与通讯平台等建设,夯实环境应急基础,提升突发环境事件应急响应和处置能力。提高市、县两级环境应急管理队伍能力,完善环境应急专家库和环境应急资源信息档案库,加强市、县、工业园区、港口码头、企业等多层次环境应急物资储备,分类分级开展环境应急人员培训。推动饮用水水源地水质生物毒性预警系统和重点化工园区有毒有害气体预警系统建设。
逐步实施环境与健康风险管理。继续实施健康广西战略,围绕影响健康的空气、水、土壤等自然环境问题,室内污染等家居环境风险,道路交通伤害等社会环境危险因素,动员全社会行动起来,全民参与,共担责任、共享成果。探索建立环境与健康的监测、调查和风险评估制度,逐步实施环境与健康风险管理。
第二节 增强危险废物安全处置能力
强化危险废物全过程监管。落实各设区市和各有关部门危险废物监管责任,强化协调沟通,形成工作合力。建立完善危险废物监管单位清单,持续推进危险废物规范化管理及考核,开展全区危险废物专项整治。到2025年,实现危险废物产生、收集、贮存、转移、利用、处置全过程监督管理,“源头严防、过程严管、后果严惩”的危险废物环境监管体系进一步健全。
提升危险废物处置和利用能力。编制实施全区危险废物集中处置设施、场所建设规划,合理布局并重点推进含砷废物、电解铝大修渣等危险废物的利用处置设施建设,补齐能力缺口和设施短板。探索开展钢铁冶炼等工业炉窑协同处置危险废物试点,鼓励石化、化工、有色金属冶炼等企业配套建设危险废物利用处置设施。到2025年全区危险废物利用处置能力满足实际需求并有一定余量。
全力防控危险废物污染环境风险。健全与福建、江西、湖南、广东等周边省危险废物跨省非法转移联防联控合作机制。组织开展严厉打击危险废物环境违法犯罪专项行动,落实信息共享、重大案件会商、犯罪案件移送、典型案例发布等机制,打击非法收集、利用、处置废矿物油以及跨行政区域非法排放、倾倒、处置危险废物等环境违法犯罪行为,坚决遏制涉危险废物违法案件多发频发势头。提升危险废物环境监管、利用处置、风险防范“三个能力”,加强专业监管队伍建设,提高生态环境保护综合执法队伍专业技能水平,强化监管和应急处置技术支撑。
健全医疗废物管理制度和安全处置保障机制。压实各级各有关部门和医疗卫生机构医疗废物管理责任,落实安全处置制度措施,严格规范医疗废物分类、收集、转运和处置的管理,做到应收尽收,实现安全妥善处置。加快补齐医疗废物收集、转运和安全处置短板,推进集中处置设施技改、升级和扩能,加快基层医疗卫生机构收集转运体系建设;不具备收集转运条件的,鼓励建设或购置医疗废物自行处置设施。统筹固体废物和生活垃圾处置能力资源,建立医疗废物协同应急处置设施清单,提高重大疫情医疗废物应急处置保障能力。
第三节 深化重金属及尾矿库污染治理和风险防控
加强重金属污染物排放总量控制。完善涉重金属重点行业企业全口径清单,继续落实重点重金属污染物排放总量控制制度,严格控制新增量,按照“减量置换”或“等量置换”原则,明确排放量来源,确保完成重点行业重点重金属污染物排放总量控制目标。以结构调整、升级改造和深度治理为主要手段,有效削减现有企业重金属污染物排放量。
加强重点行业污染综合整治。持续淘汰涉重金属行业企业落后产能。以有色金属矿采选、冶炼、电镀等为重点,推进涉重金属重点行业企业生产工艺升级改造,实施重金属减排技改,加强重金属污染物达标排放管理。优化重点行业空间布局,将电镀、皮革、电池等企业入园进区与调整产业结构、清洁生产、工艺提升改造相结合,推动产业升级。开展全区铅锌矿区历史遗留污染风险隐患排查,选择土壤污染重点监管企业、历史遗留废渣聚集区域,开展土壤重金属污染源治理。
加强尾矿库及尾矿污染治理和风险防控。加强尾矿库环境风险隐患排查治理,依据尾矿库环境风险等级及污染特征,实行尾矿库分级分类环境管理,严格新(改、扩)建尾矿库环境准入。在重点区域选择有色金属矿山、污染隐患严重的尾矿库,实施尾矿污染治理和风险管控示范项目。严厉打击违法违规向水库、江河、湖泊等排放尾矿的行为。
第四节 提升固体废物综合利用和处置水平
推进固体废物资源化综合利用。开展柳州、桂林、南宁等设区市“无废城市”试点建设,争取国家对试点建设更多支持,持续推进城市固体废物源头减量和资源化利用,最大限度减少填埋量。加快构建废旧物资循环利用体系,推行生产企业“逆向回收”模式,健全强制报废制度和废旧家电、消费电子等耐用消费品及电动车锂电池回收处理体系。推进林业废弃物资源化利用和处置。
推行城乡生活垃圾分类治理。坚持“源头减量、分类收集、分类处置、全程监管”,全面推行生活垃圾分类制度;完善城乡生活垃圾收集转运处理体系,加快建立分类投放、分类收集、分类运输、分类无害化资源化处理的生活垃圾处理系统;逐步提高城镇生活垃圾焚烧处理比重,推进城镇生活垃圾处理设施提级扩能;继续完善农村生活垃圾收运处置体系。到2025年,全区城镇生活垃圾处理能力满足生活垃圾处理需求,城镇生活垃圾产生量处理量基本平衡,所有设区市基本建成生活垃圾分类处理系统,生活垃圾回收利用率达到35%以上。加强城市餐厨垃圾处置设施建设,到2025年,力争所有设区市具备餐厨垃圾处理能力。
推进农业废弃物资源化利用和处置。妥善收集农药包装等废弃物,督促农药生产企业、农药经营者回收处置,鼓励农药使用者及时收集并交回农药经营者或者回收站(点),防止残留农药污染环境和农药中毒事件发生。鼓励有条件的农产品主产区探索构建县域“市场主体回收、专业机构处置、公共财政扶持”的农药包装废弃物回收和集中处置机制。
推进一般工业固体废物综合利用处置。推进再生资源、大宗工业固体废物等综合利用、循环利用和处置。规范工业固体废物登记管理,构建工业固体废物长效管理机制;按照“利用为主,合理处置”原则,以冶炼渣、赤泥、尾矿、石材加工废料、粉煤灰、工业副产石膏等为重点,加强分类施策和政策资金引导,打造工业固体废物高效综合利用产业新模式,加快推进工业固体废物综合处置和利用能力建设。在防城港、贺州、贵港、北海、柳州、梧州、百色、钦州等设区市建设一批工业固体废物综合利用示范基地及项目,规范水泥窑及工业炉窑协同处置,实现钢渣、粉煤灰等典型大宗工业固体废物“年产年消”及历史堆存逐步消化,提升赤泥、尾矿等工业固体废物综合利用能力;推动集中式工业固体废物处置设施建设,实现“小散零”工业固体废物集中规范化收集、贮存、处置。加强建筑垃圾处理体系建设,合理布局建筑垃圾转运调配、消纳处置和资源化利用设施,提高建筑垃圾资源化利用水平。全面禁止进口固体废物,强化监管,严禁洋垃圾走私入境。
加强塑料污染治理。建立全链条防治塑料污染工作机制,抓住塑料制品生产、销售和使用重点领域和重要环节,全面落实政府监管责任及企业主体责任,有序限制、禁止部分塑料制品的生产、销售和使用,积极推广替代产品,规范塑料废弃物回收利用,建立健全塑料制品生产、流通、使用、回收处置等环节的管理制度,有效治理塑料污染。支持生物基产品和可降解塑料等替代产品研发和生产,建设可降解环保餐具基地;持续开展塑料污染治理联合专项行动,进一步加强塑料污染治理,建立健全塑料制品长效管理机制。到2025年,全区塑料制品生产、流通、消费和回收处置等环节的管理制度基本建立,多元共治体系基本形成,替代产品开发应用水平进一步提升,城市塑料垃圾填埋量大幅降低,塑料污染得到有效控制。
第五节 加强新污染物治理
建立典型内分泌干扰素、抗生素、持久性有机污染物(POPs)等新污染物治理跨部门协调机制,统筹推进新污染物治理。严格源头管控,防范新污染物产生,全面落实新化学物质环境管理登记制度。严格涉新污染物建设项目准入,强化环境影响评价管理,依法实施涉禁止生产或限制使用化学物质的建设项目行政许可。推进清洁生产和绿色制造,减少新污染物排放,对使用有毒有害化学物质进行生产或者在生产过程中排放有毒有害化学物质的企业,实施强制性清洁生产审核,全面推进清洁生产改造或清洁化改造。
第十二章 深化改革创新,构建现代环境治理体系
坚持政策为大、项目为王、环境为本、创新为要,以完善环境治理体制机制为发力点、突破点,加快构建党委领导、政府主导、企业主体、社会组织和公众参与的现代环境治理体系,打造生态环境保护铁军,为加快建设美丽广西和生态文明强区提供有力的制度和能力保障。
第一节 健全环境治理责任体系
健全环境治理领导责任体系。深化落实生态环境保护“党政同责、一岗双责”。推进落实《广西壮族自治区有关部门生态环境保护责任清单》,持续强化生态环境治理相关目标评价考核,严格领导干部自然资源资产离任(任中)审计,落实生态环境损害责任终身追究制,压实当政领导责任、部门监管责任。健全生态环境保护督察长效机制,加强中央和自治区两级督察衔接联动,配合做好中央生态环境保护督察,组织抓好问题整改,提高督察效能,压实整改责任。
健全环境治理企业主体责任体系。加强企业环境治理责任制度建设,推进实现“一证式”环境管理,严格企业持证按证排污,强化环境治理信息公开;推行生产者责任延伸制度,严格落实污染治理、生态环境损害赔偿和生态修复责任。健全企业环境信用机制建设,实施企业生态环境信用评价制度,完善环评机构和监测机构信用评价,建立环评文件编制单位严重失信名单。
健全环境治理全民行动责任体系。强化社会监督,完善信访投诉、舆论监督、环境公益诉讼等公众参与机制,优化生态环境投诉举报平台,畅通投诉渠道;完善新闻发言人制度,加强舆情研判与引导,健全舆情应对机制。深入开展生态环境保护宣传,加大对生态环境保护社会组织的引导、支持和培育力度;大力提升生态文化公共服务水平,建立健全互动式、多元化的生态环境公众参与方式,推动环保设施公众开放工作常态化,创建生态环境宣传教育实践基地,建设一批市级生态环境教育馆,着力提升公众生态文明意识,引导公众自觉成为生态环境保护的倡导者、行动者、示范者。
第二节 完善环境治理法规制度体系
推动制修订广西土壤污染防治、固体废物污染防治、核与辐射安全、生活垃圾分类处理等方面的地方性法规、政府规章和规范性文件,推动完善生态环境保护立法执法司法联动机制。完善广西地方生态环境保护标准体系,制定农村污水排放地方标准,规范农村人居环境生活污水治理,助力乡村振兴;推动实施企业标准“领跑者”制度,鼓励开展环境管理体系认证、森林认证和绿色认证。
第三节 发挥环境治理机制作用
发挥环境治理市场体系作用。推动环保产业发展壮大,做大做强环保龙头企业,扶持一批专特优精中小企业。完善企业治污正向激励机制,创新环境治理模式,探索建立“污染者付费+第三方治理”的市场化治理机制,开展小城镇环境综合治理托管服务模式试点,总结推广环境治理新模式、好经验、好做法。健全医疗废物处理处置收费机制,完善并落实建制镇污水垃圾处理收费政策,建立有利于节约用水、用能的价格机制,严格落实差别电价、惩罚性电价政策。
发挥环境治理政策体系作用。在造纸、水泥等行业推行排污权有偿使用和交易试点,推行用能权交易制度,探索水权市场改革。加强财税支持,规范生态环境保护专项资金使用,建立健全常态化、稳定的生态环境治理财政资金投入机制;完善重点生态功能区财政转移支付与生态环境保护成效挂钩制度,逐步推进森林、湿地、海洋、水流、耕地等重点领域和重要区域生态保护补偿机制建设,推进区内流域上下游横向生态保护补偿机制试点;落实好环境保护、节能节水及资源综合利用类型企业的税收政策。
发挥绿色科技创新体系作用。全面提升生态环境科技创新能力,加强生态环境保护科技人才培养和引进,积极引入国内外高端科技创新机构到广西集聚发展,针对生态环境科技创新需求,引导并支持高校、科研院所围绕需求开展应用基础研究、技术研发和人才培养;激励企业加强绿色科技创新,加快构建市场导向的绿色技术创新体系。强化生态环境科技创新和成果应用,加快生态环境保护关键核心技术攻坚,开展水、大气、土壤的污染防治,以及绿色低碳、固体废物无害化资源化利用、生态脆弱区综合治理及资源可持续利用、自然资源绿色开发利用、海洋开发利用和保护修复、重大动植物疫病防控等领域技术研发,加快科研成果转化与技术应用。
第四节 提高生态环境监测监管能力
加快打造生态环境保护铁军。加强作风建设和纪律建设,坚持党建工作和业务工作深度融合,强化政治监督,严明工作纪律,抓紧抓实抓细重点领域、重点环节权力运行监督。加强业务能力建设,加大培训力度,持续开展环境综合执法、环境监测、环境应急等专业技能大比武活动和演练。加快打造一支政治强、本领高、作风硬、敢担当,特别能吃苦、特别能战斗、特别能奉献的生态环境保护铁军。
健全生态环境质量监测体系。推动建立科学、独立、权威、高效的生态环境监测体系,实现生态环境质量、重点污染源监测全覆盖。优化调整空气、地表水、地下水、辐射、海洋、土壤、噪声、生态等要素环境质量监测点位,扩大县级城市、乡镇及农村监测覆盖范围,扩展海洋垃圾、微塑料、水生生物等指标监测,推进各级各类监测系统互联、数据共享。提升污染源自动监控水平,规范排污单位和工业园区污染源自行监测的管理。建立完善自治区、市两级应急监测网络,打造陆域2小时、海域6小时应急监测圈。完善生态环境监测和评价制度,建立健全生态环境监测数据质量保障责任体系和监测质量管理制度,完善防范监测数据弄虚作假和惩治机制,确保监测数据“真、准、全”。
健全环境治理监管体系。深入推进环评审批“放管服”改革,推进环评审批和监督执法“两个正面清单”工作制度化、常态化、规范化,拓展环评告知承诺制审批改革试点,在中国(广西)自由贸易试验区等深入落实环评审批权限下放改革举措。落实生态环境损害赔偿制度,推动完善生态环境保护领域公益诉讼制度,推动行政处罚、刑事司法及生态环境损害赔偿等制度衔接。
健全生态环境综合执法体系。扎实推进生态环境保护综合行政执法改革,加快补齐海洋、应对气候变化、生态监管、农业农村等领域执法能力短板,推进执法能力规范化建设。加强基层生态环境管理机构和队伍建设,推动生态环境执法权限和力量向市县下移。优化升级移动执法等信息化系统,利用科技手段,打造生态环境执法“智慧眼”。深入实施“双随机、一公开”监管制度,规范行政处罚自由裁量权,推行包容审慎监管。推动完善生态环境综合执法、公安、检察、法院等机关的信息共享、案情通报、案件移送制度,联合打击生态环境违法犯罪行为。
健全生态环境信息化能力体系。建立完善生态环境质量、污染源、生态保护、核与辐射、碳排放、政务管理等基础数据库,探索建设生态环境综合管理平台;持续开展生态环境数据整合,逐步形成生态环境数据一本台账、一张网络、一个窗口。建立广西生态环境大数据公共服务平台,为企业和公众提供个性化信息服务。建立并逐步整合污染源管理、决策支持、监测预警、应急指挥系统,统筹推进生态环境分区管控、突发环境事件应急指挥和综合管理、环境空气质量预报、监测网络、广西北部湾海洋大数据、地下水环境质量,以及南流江、九洲江、钦江等重点流域污染防治三维地理信息等系统、平台建设。

第十三章 强化规划实施保障
第一节 加强组织落实
全区各级人民政府要将生态环境保护摆在更加突出位置,按照本规划确定的主要目标任务,制定并公布本地区生态环境保护年度目标任务,做好与上位规划和相关规划衔接,推进本规划确定的相关重点任务和重大工程。全区各级各有关部门要落实生态环境保护责任,主动在本领域推进规划实施,要明确承担的重点任务和重大项目工作责任和进度要求,加强督促检查,确保任务完成和目标实现。
第二节 加大资金投入
根据《广西生态环境领域自治区以下财政事权和支出责任划分改革实施方案》,落实生态环境保护领域各级主体支出责任,强化保障措施。创新生态环保资金投入机制,拓宽资金筹措渠道,加大生态环保资金投入。研究吃透用好用足国家政策,以努力补齐生态环保基建短板为重点,紧紧围绕“十四五”时期中央资金和政策支持方向,积极争取中央生态环保专项资金更多支持。逐渐加大对公益性生态环保项目的投入力度,鼓励创业投资企业、股权投资企业和社会捐赠资金增加生态环保投入。
第三节 推进项目实施
全区各级各部门要切实加强项目实施管理,做好项目前期工作,拓展资金渠道,掌握项目建设进度,及时解决项目推进中出现的问题,确保项目早开工、早建成、早见效。本规划专栏2至专栏9共设有8类工程:大气环境综合治理工程、水生态环境保护工程、海洋环境生态保护修复与治理工程、土壤风险防控和治理修复工程、生态保护建设与修复工程、核与辐射环境应急能力建设、重点领域环境风险管控工程、环境治理能力建设。工程项目表由自治区生态环境厅印发并牵头组织实施。
第四节 适时开展评估
自治区生态环境厅要会同自治区各有关部门和各设区市人民政府,围绕本规划主要目标指标、重点任务、重大工程进展情况进行调度,适时进行中期评估和总结评估,评估结果向自治区人民政府报告,评估情况向社会公布。需要对本规划进行调整时,由自治区生态环境厅提出调整方案,报自治区人民政府批准。
编辑:赵利伟
版权声明:
凡注明来源为“中国水网/中国固废网/中国大气网“的所有内容,包括但不限于文字、图表、音频视频等,版权均属E20环境平台所有,如有转载,请注明来源和作者。E20环境平台保留责任追究的权利。
媒体合作请联系:李女士 010-88480317
