时间:2025-01-15 14:05
来源:天津市生态环境局
近日,天津市生态环境局印发地方标准工业炉窑大气污染物排放标准(DB12/ 566-2024)。
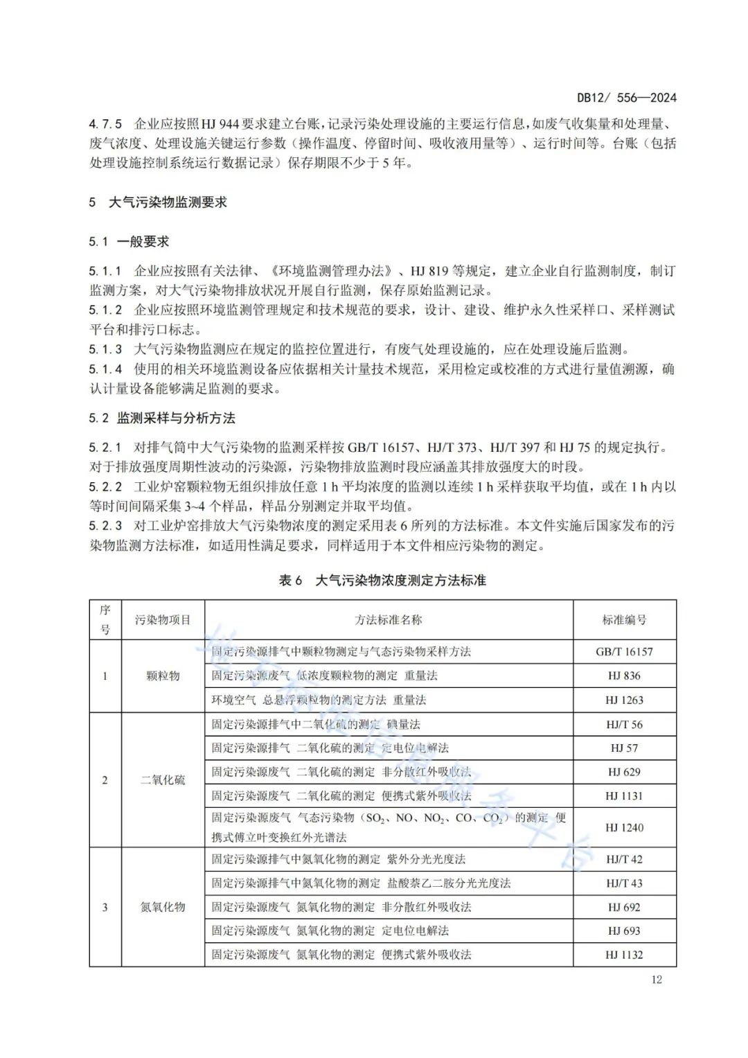
修订有组织排放限值:对部分行业工业炉窑大气污染物有组织排放限值进行了修订,如对氮氧化物、二氧化硫、颗粒物等常规大气污染物的排放限值进行了调整,使其更加严格,以进一步减少污染物的排放。
增加特征污染物排放限值:增加了工业炉窑特征大气污染物的有组织排放限值,如增加了油雾的有组织排放限值,填补了之前标准在这方面的空白,使对工业炉窑污染物的管控更加全面。
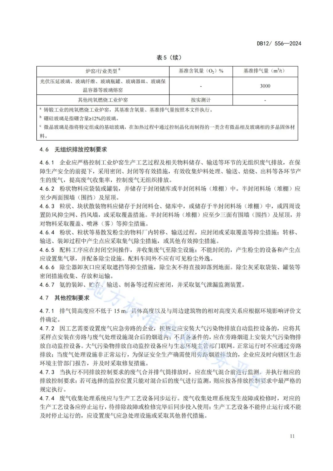
增加无组织排放限值:明确规定了工业炉窑大气污染物无组织排放限值,要求企业采取有效的措施控制无组织排放,减少对周边环境的污染。
















编辑:李丹
版权声明:
凡注明来源为“中国水网/中国固废网/中国大气网“的所有内容,包括但不限于文字、图表、音频视频等,版权均属E20环境平台所有,如有转载,请注明来源和作者。E20环境平台保留责任追究的权利。
媒体合作请联系:李女士 13521061126
